Introducción a las bases de datos relacionales en SQL
Timo Grossenbacher
Data Journalist


SELECT COUNT(*)
FROM university_professors;
count
-----
1377
SELECT COUNT(DISTINCT organization)
FROM university_professors;
count
-----
1287
INSERT INTO organizations
SELECT DISTINCT organization,
organization_sector
FROM university_professors;
Output: INSERT 0 1287
INSERT INTO organizations
SELECT organization,
organization_sector
FROM university_professors;
Output: INSERT 0 1377
INSERT INTO table_name (column_a, column_b)
VALUES ("value_a", "value_b");
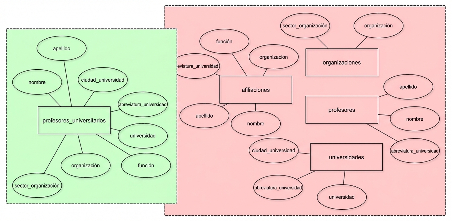
CREATE TABLE affiliations (
firstname text,
lastname text,
university_shortname text,
function text,
organisation text
);
ALTER TABLE table_name
RENAME COLUMN old_name TO new_name;
CREATE TABLE affiliations (
firstname text,
lastname text,
university_shortname text,
function text,
organization text
);
ALTER TABLE table_name
DROP COLUMN column_name;
SELECT DISTINCT firstname, lastname,
university_shortname
FROM university_professors
ORDER BY lastname;
-[ RECORD 1 ]--------+-------------
firstname | Karl
lastname | Aberer
university_shortname | EPF
-[ RECORD 2 ]--------+-------------
firstname | Reza Shokrollah
lastname | Abhari
university_shortname | ETH
-[ RECORD 3 ]--------+-------------
firstname | Georges
lastname | Abou Jaoudé
university_shortname | EPF
(truncated)
(551 records)
SELECT DISTINCT firstname, lastname
FROM university_professors
ORDER BY lastname;
-[ RECORD 1 ]----------------------
firstname | Karl
lastname | Aberer
-[ RECORD 2 ]----------------------
firstname | Reza Shokrollah
lastname | Abhari
-[ RECORD 3 ]----------------------
firstname | Georges
lastname | Abou Jaoudé
(truncated)
(551 records)

Introducción a las bases de datos relacionales en SQL