Die Normalverteilung

Einführung in die Statistik

George Boorman

Curriculum Manager, DataCamp

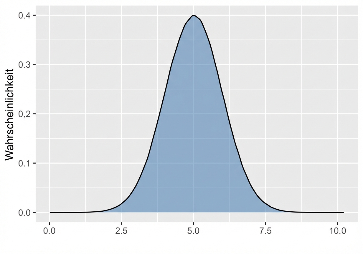
Was ist die Normalverteilung?

normal_distribution.png

Einführung in die Statistik

Symmetrisch

normal_distribution_with_dashed_line_in_the_middle.png

Einführung in die Statistik

Fläche = 1

Normalverteilung mit schattierter Fläche unter der Kurve.png

Einführung in die Statistik

Kurve trifft niemals 0

Normalverteilung mit Pfeilen, die auf die Schwänze auf beiden Seiten zeigen.png

Einführung in die Statistik

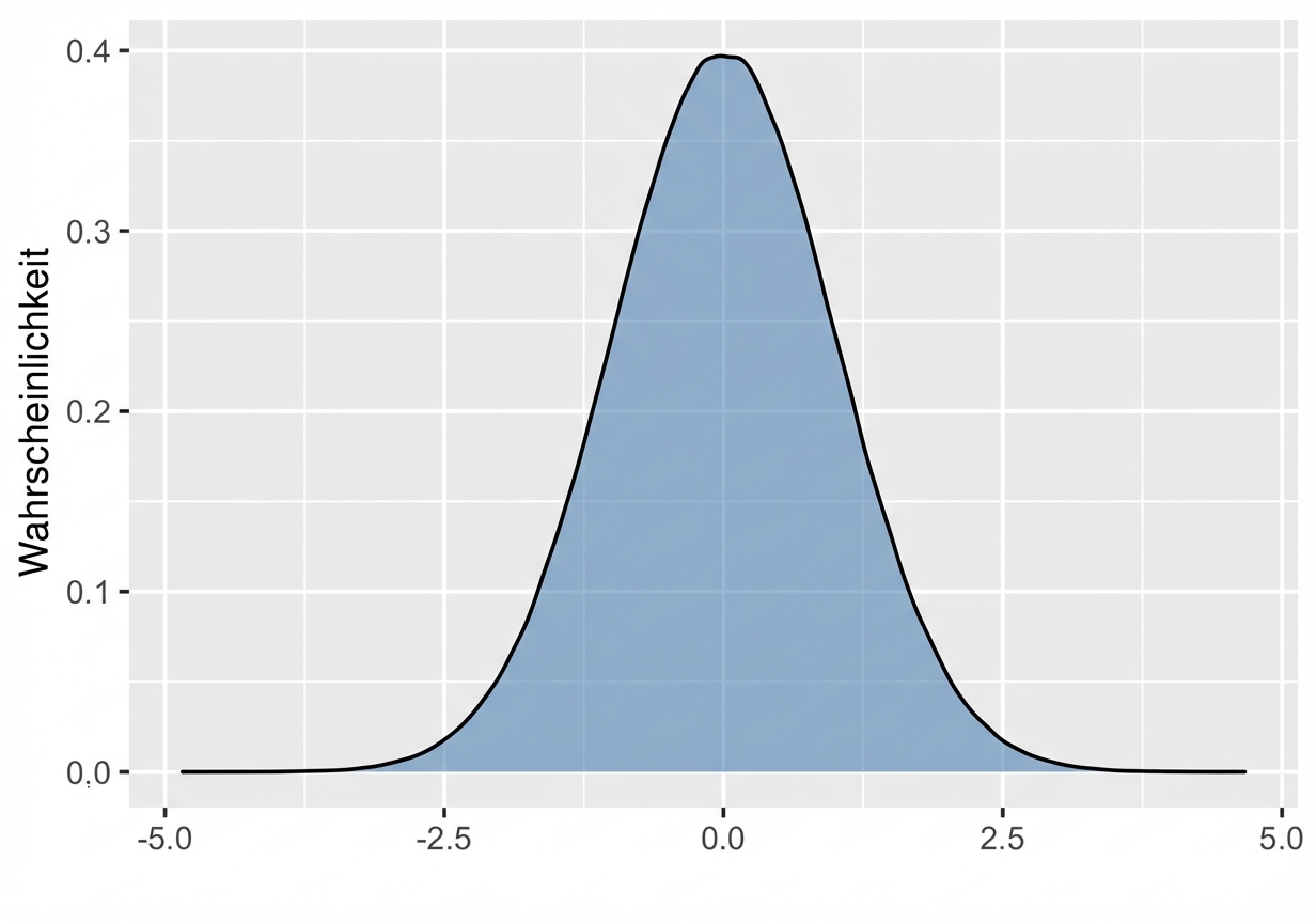
Beschrieben durch Mittelwert und Standardabweichung

Normalverteilung mit Mittelwert 20 und sd drei.png

$$ Mittelwert = 20 $$

$$ Standardabweichung = 3 $$

Normalverteilung mit Mittelwert 0 und sd 1.png

$$ Mittelwert = 0 $$

$$ Standardabweichung = 1 $$

Einführung in die Statistik

Flächen unterhalb der Normalverteilungskurve

68 % der Fläche liegt innerhalb einer Standardabweichung

Normalverteilung mit einer Fläche zwischen plus minus einer Standardabweichung, die als 68 Prozent beschriftet ist.png

Einführung in die Statistik

Flächen unterhalb der Normalverteilungskurve

95 % der Fläche liegt innerhalb von zwei Standardabweichungen

Normalverteilung mit einer Fläche zwischen plus minus zwei Standardabweichungen, beschriftet als 95 Prozent.png

Einführung in die Statistik

Flächen unterhalb der Normalverteilungskurve

99,7 % der Fläche liegt innerhalb von drei Standardabweichungen

Normalverteilung mit einer Fläche zwischen plus minus drei Standardabweichungen, die als 99,7 Prozent beschriftet ist.png

Einführung in die Statistik

Warum ist die Normalverteilung wichtig?

  • Viele Daten aus der realen Welt ähneln einer Normalverteilung.

Standard-Normalverteilung.png

  • Eine Normalverteilung ist für viele statistische Tests erforderlich.

gcse_scores_histogram.png

1 Datenquelle: https://data.gov.uk/dataset/ec1efd76-d6ad-4594-9b4d-944aa4170e63/gcse-english-and-maths-results-by-ethnicity
Einführung in die Statistik

Schiefe

positive_skewed_distribution.png

negative_skewed_distribution.png

Einführung in die Statistik

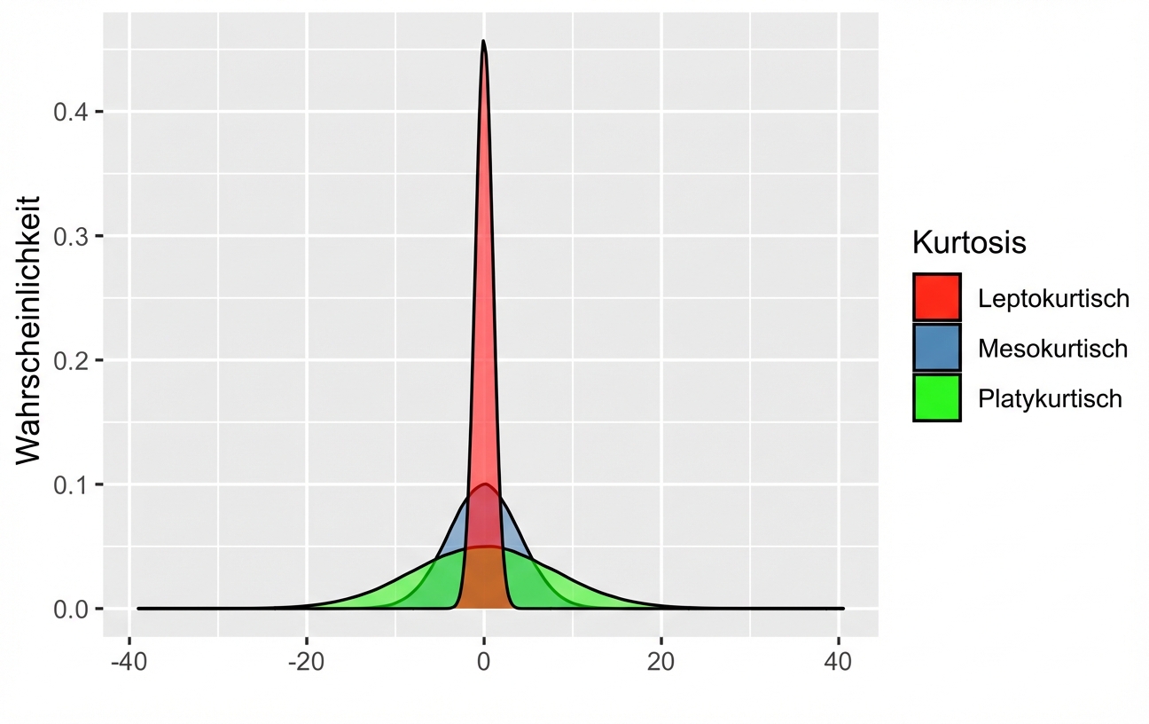
Kurtosis

  • Kurtosis (Wölbung) – eine Methode zur Beschreibung des Auftretens von Extremwerten in einer Verteilung.
  • Drei Arten von Kurtosis
Einführung in die Statistik

Kurtosis

normal_distribution_with_different_peaks_and_tail_length.png

Einführung in die Statistik

Lass uns üben!

Einführung in die Statistik

Preparing Video For Download...