Einführung in die Statistik in Python
Maggie Matsui
Content Developer, DataCamp




Mittelwert: 20
Standardabweichung: 3

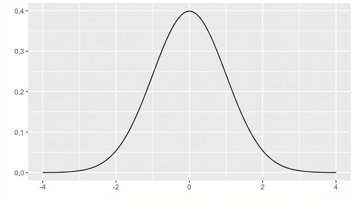
Standard-Normalverteilung
Mittelwert: 0
Standardabweichung: 1

Mittelwert: 20
Standardabweichung: 3

Standard-Normalverteilung
Mittelwert: 0
Standardabweichung: 1






Mittelwert: 161 cm Standardabweichung: 7 cm


16 % der Frauen in der Umfrage sind kleiner als 154 cm
from scipy.stats import norm
norm.cdf(154, 161, 7)
0.158655

from scipy.stats import norm
1 - norm.cdf(154, 161, 7)
0.841345

norm.cdf(157, 161, 7) - norm.cdf(154, 161, 7)

norm.cdf(157, 161, 7) - norm.cdf(154, 161, 7)
0.1252

norm.ppf(0.9, 161, 7)
169.97086

norm.ppf((1-0.9), 161, 7)
152.029
# Generate 10 random heights
norm.rvs(161, 7, size=10)
array([155.5758223 , 155.13133235, 160.06377097, 168.33345778,
165.92273375, 163.32677057, 165.13280753, 146.36133538,
149.07845021, 160.5790856 ])
Einführung in die Statistik in Python