Einführung in die Statistik in R
Maggie Matsui
Content Developer, DataCamp

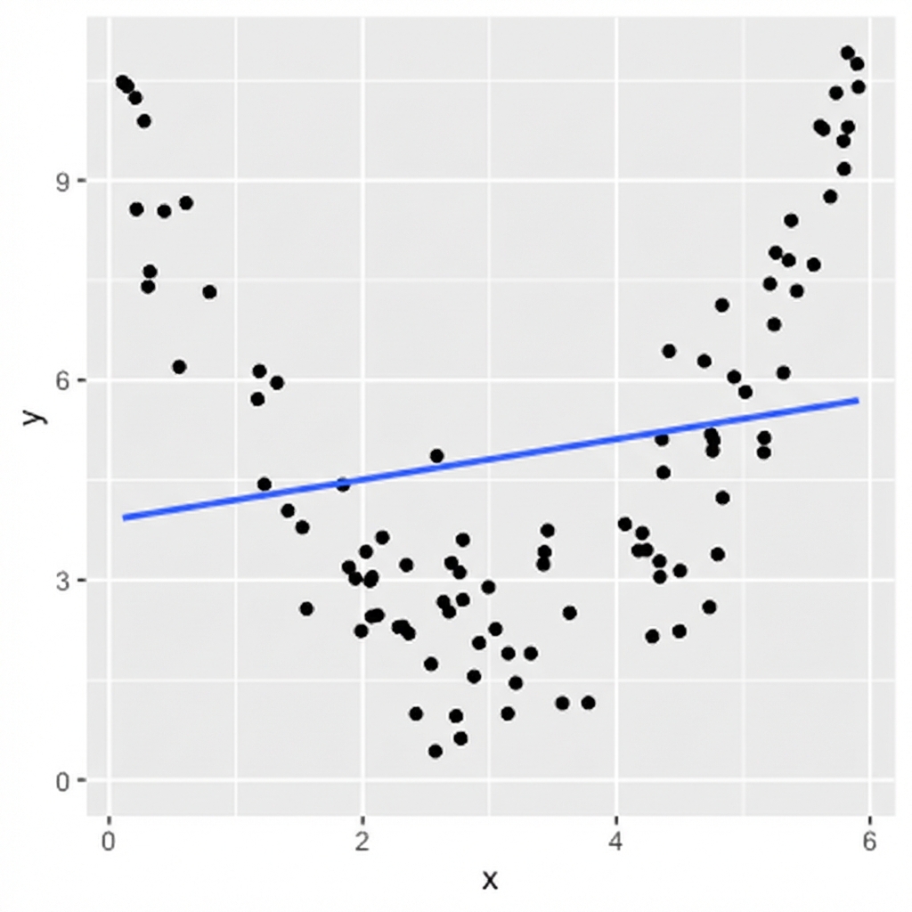
$$r = 0.18$$
Was wir sehen:

Was der Korrelationskoeffizient sieht:

Korrelation sollte nicht blind verwendet werden
cor(df$x, df$y)
0.1786163
Visualisiere deine Daten immer

msleep
name vore sleep_total awake bodywt
1 Cheetah carni 12.1 11.9 50
2 Owl monkey omni 17 7 0.48
3 Mountain beaver herbi 14.4 9.6 1.35
4 Greater short-tailed shrew omni 14.9 9.1 0.019
5 Cow herbi 4 20 600
6 Three-toed sloth herbi 14.4 9.6 3.85
...

cor(msleep$bodywt, msleep$awake)
0.3119801

msleep %>% mutate(log_bodywt = log(bodywt)) %>%ggplot(aes(log_bodywt, awake)) + geom_point() + geom_smooth(method = "lm", se = FALSE)
cor(msleep$log_bodywt, msleep$awake)
0.5687943

log(x))sqrt(x))Reziproke Transformation (1 / x)
Kombinationen davon, z. B.:
log(x) und log(y)sqrt(x) und 1 / yxkorreliert mit y bedeutet nicht, dass x`y` verursacht







Einführung in die Statistik in R