Identificar casos de uso de Chat

Comprender ChatGPT

James Chapman

Curriculum Manager, DataCamp

Próximamente...

Una persona pensando cuándo puede usar ChatGPT.

Comprender ChatGPT

 

 

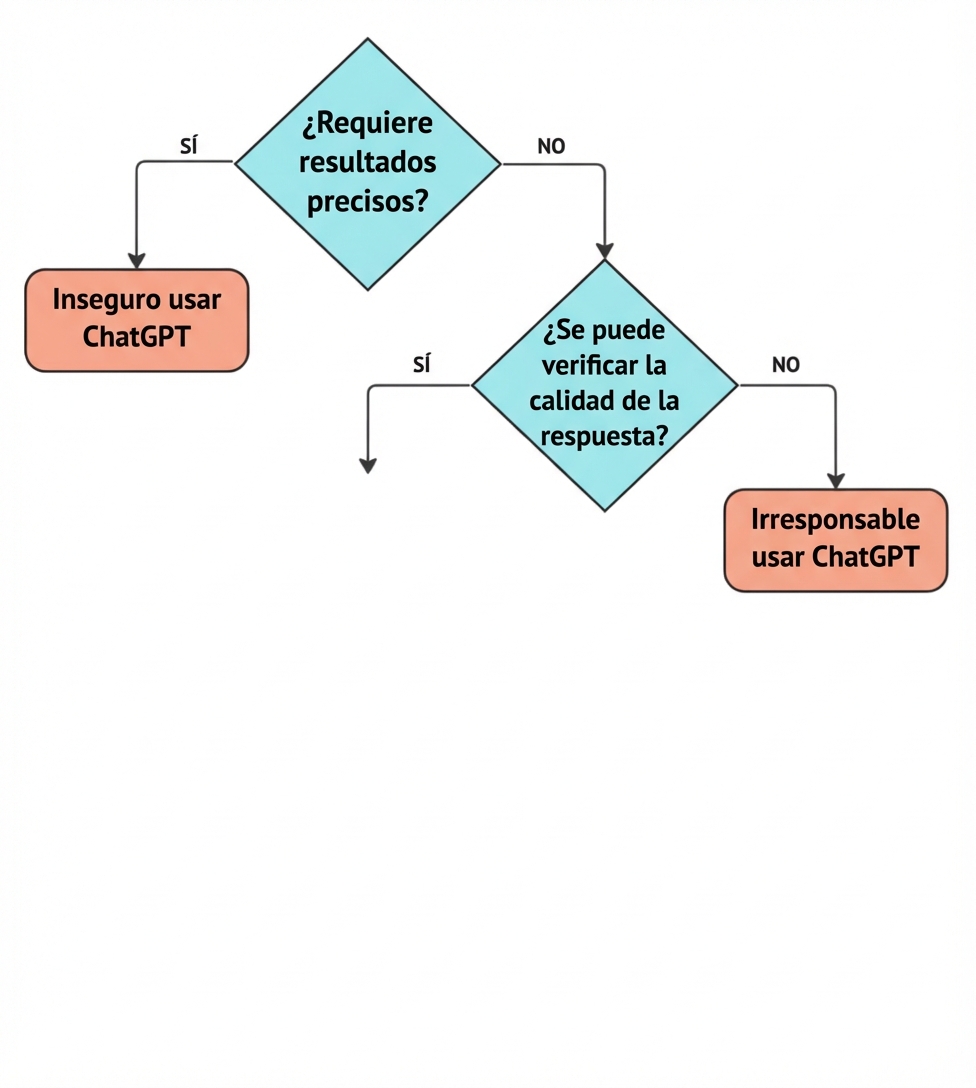
  • Puede ser inexacto.
  • No hay previsibilidad en las respuestas.

Diagrama de flujo con cuatro preguntas clave para validar si un caso de uso es una aplicación adecuada para ChatGPT.

Comprender ChatGPT

Diagrama de flujo con cuatro preguntas clave para validar si un caso de uso es una aplicación adecuada para ChatGPT.

Comprender ChatGPT

 

 

  • ¡La experiencia en la materia sigue siendo muy importante!

 

Regla general: No le pidas a ChatGPT que haga algo que no podrías hacer por ti mismo.

Diagrama de flujo con cuatro preguntas clave para validar si un caso de uso es una aplicación adecuada para ChatGPT.

Comprender ChatGPT

Diagrama de flujo con cuatro preguntas clave para validar si un caso de uso es una aplicación adecuada para ChatGPT.

Comprender ChatGPT

Diagrama de flujo con cuatro preguntas clave para validar si un caso de uso es una aplicación adecuada para ChatGPT.

1 https://openai.com/policies/terms-of-use
Comprender ChatGPT

 

 

  • Se necesita consentimiento para procesar los datos.
  • Se debe cumplir las leyes de gobernanza de datos, como el RGPD.
  • El asesor legal puede posibilitar el caso de uso.

Diagrama de flujo con cuatro preguntas clave para validar si un caso de uso es una aplicación adecuada para ChatGPT.

Comprender ChatGPT

Diagrama de flujo con cuatro preguntas clave para validar si un caso de uso es una aplicación adecuada para ChatGPT.

Comprender ChatGPT

 

 

  • Se puede reclamar la propiedad sobre los resultados de ChatGPT.
    • Otras consideraciones, como la infracción de los derechos de autor, pueden impedir la propiedad.

 

  • Aspectos legales y éticos → ¡Próximamente!

Diagrama de flujo con cuatro preguntas clave para validar si un caso de uso es una aplicación adecuada para ChatGPT.

1 https://openai.com/policies/terms-of-use
Comprender ChatGPT

Diagrama de flujo con cuatro preguntas clave para validar si un caso de uso es una aplicación adecuada para ChatGPT.

Comprender ChatGPT

Ejemplo 1: lluvia de ideas en RR. HH.

 

  • Mejorar el bienestar de los empleados

 

  • ¿Este es un uso adecuado?

 

  1. La situación no requiere respuestas definitivas.
  2. El responsable de RR. HH. puede verificar la respuesta.
  3. No se requieren datos confidenciales.
  4. La respuesta no se utilizará.

El diagrama de flujo que muestra el proceso de evaluación de la validez de este caso de uso.

Comprender ChatGPT

Ejemplo 2: recomendaciones sanitarias

 

  • Los clientes introducen sus síntomas y reciben las medidas recomendadas.

 

  • ¿Este es un uso adecuado?

 

  • El caso de uso requiere certeza debido a las implicaciones de recomendaciones inadecuadas.
    • ChatGPT no puede proporcionar este nivel de certeza.

Diagrama de flujo que muestra el proceso de evaluación de este caso de uso como no válido.

Comprender ChatGPT

¡Vamos a practicar!

Comprender ChatGPT

Preparing Video For Download...