Einführung in relationale Datenbanken in SQL
Timo Grossenbacher
Data Journalist


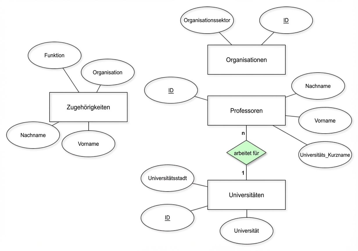
SELECT * FROM professors LIMIT 8;
id | firstname | lastname | university_s..
--+-----------------+-------------+-------------
1 | Karl | Aberer | EPF
2 | Reza Shokrollah | Abhari | ETH
3 | Georges | Abou Jaoudé | EPF
4 | Hugues | Abriel | UBE
5 | Daniel | Aebersold | UBE
6 | Marcelo | Aebi | ULA
7 | Christoph | Aebi | UBE
8 | Patrick | Aebischer | EPF
SELECT * FROM universities;
id | university | university_city
<hr />--+----------------+-----------------
EPF | ETH Lausanne | Lausanne
ETH | ETH Zürich | Zurich
UBA | Uni Basel | Basel
UBE | Uni Bern | Bern
UFR | Uni Freiburg | Fribourg
UGE | Uni Genf | Geneva
ULA | Uni Lausanne | Lausanne
UNE | Uni Neuenburg | Neuchâtel
USG | Uni St. Gallen | Saint Gallen
USI | USI Lugano | Lugano
UZH | Uni Zürich | Zurich
CREATE TABLE manufacturers ( name varchar(255) PRIMARY KEY); INSERT INTO manufacturers VALUES ('Ford'), ('VW'), ('GM');CREATE TABLE cars ( model varchar(255) PRIMARY KEY, manufacturer_name varchar(255) REFERENCES manufacturers (name)); INSERT INTO cars VALUES ('Ranger', 'Ford'), ('Beetle', 'VW');
-- Throws an error!
INSERT INTO cars
VALUES ('Tundra', 'Toyota');
ALTER TABLE a
ADD CONSTRAINT a_fkey FOREIGN KEY (b_id) REFERENCES b (id);
Einführung in relationale Datenbanken in SQL