Star- und Snowflake-Schemata

Datenmodellierung in Power BI

Sara Billen

Curriculum Manager at DataCamp

Star-Schema

  • Faktentabelle(n)
  • Umgeben von Dimensionstabellen

Diagramm eines Star-Schemas mit einer Tatsache, die von fünf Dimensionen umgeben ist

Datenmodellierung in Power BI

Snowflake-Schema

  • Lässt Beziehungen zwischen Dimensionen zu
  • Die Faktentabelle(n) bleibt/bleiben unverändert.

Diagramm eines Snowflake-Schemas mit einer Tatsache, die von fünf Dimensionen umgeben ist, von denen zwei mit anderen Dimensionen verbunden sind.

Datenmodellierung in Power BI

Ein detaillierter Vergleich

Star-Schema

Beispieltabelle für die Produkthierarchie in einem Star-Schema

Snowflake-Schema

Beispieltabellen für die Produkthierarchie in einem Snowflake-Schema

Datenmodellierung in Power BI
Star-Schema

Star schema diagram

  • Bevorzugter Ansatz
  • Für Anwender leichter zu verstehen
  • Die meisten BI-Tools sind darauf optimiert.
Snowflake-Schema

Snowflake-Schema-Diagramm

  • Wird in manchen Data Warehouses benutzt
  • Weniger Duplikate / doppelte Datenhaltung
  • Effizienteres Aktualisieren von Datensätzen
Datenmodellierung in Power BI

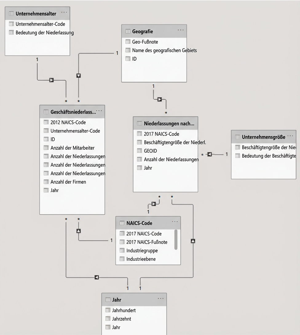
Sterne und Schneeflocken in Power BI

Beispiel für ein Datenmodell in Power BI

  • Beide Schemata funktionieren!
  • Power BI bevorzugt Star-Schemata
    • Leichter zu verstehen
    • Leistung ist nicht problematisch
Datenmodellierung in Power BI

Der Performance Analyzer

Screenshots vom Performance Analyzer in Power BI

  • Integrierte Leistungsanalyse
  • Jede Visualisierung hat drei Komponenten
    • Wie lange hat die DAX-Abfrage gedauert?
    • Wie lange hat das Rendern der Visualisierung gedauert?
    • Wie lange hat alles andere gedauert?
Datenmodellierung in Power BI

Tipps zur Leistungsoptimierung

DAX-Abfragen sind langsam

  • DAX-Operationen optimieren
  • Laden von Daten beschleunigen

Langsame Visualisierungen

  • Einfachere Grafiken verwenden
  • Weniger Informationen darstellen

Anderes langsames Verhalten

  • Weniger Visualisierungen pro Seite
Datenmodellierung in Power BI

Lass uns üben!

Datenmodellierung in Power BI

Preparing Video For Download...