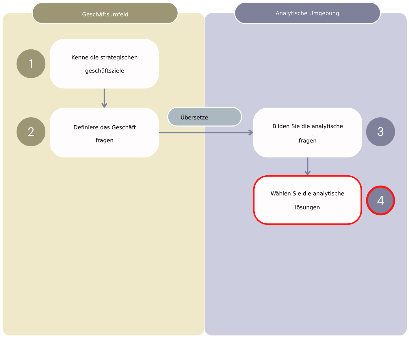
Analytische Fragen formulieren
Konstantinos Kattidis
Data Analytics Lead
- Wie stellen wir sicher, dass wir uns auf die richtigen Bereiche konzentrieren?
- Wie finden wir die richtigen analytischen Lösungen?



Strategische Geschäftsziele sind die Ziele, die sich ein Unternehmen für einen bestimmten Zeitraum gesetzt hat.


Warum steigt unsere Kundenabwanderung?
Wie können wir mehr Produkte an unsere bestehenden Kundinnen und Kunden verkaufen?


Was sind die Hauptgründe für Kundenabwanderung mit Blick auf die bisherigen Verkaufszahlen?

Beispiele:
Regressionsanalysen
Zeitreihenanalysen
Prognosen



Analytische Fragen formulieren