Neue Rollen, Benutzer und Lager erstellen

Einführung in Snowflake

Danny Hong

Senior Data Engineer

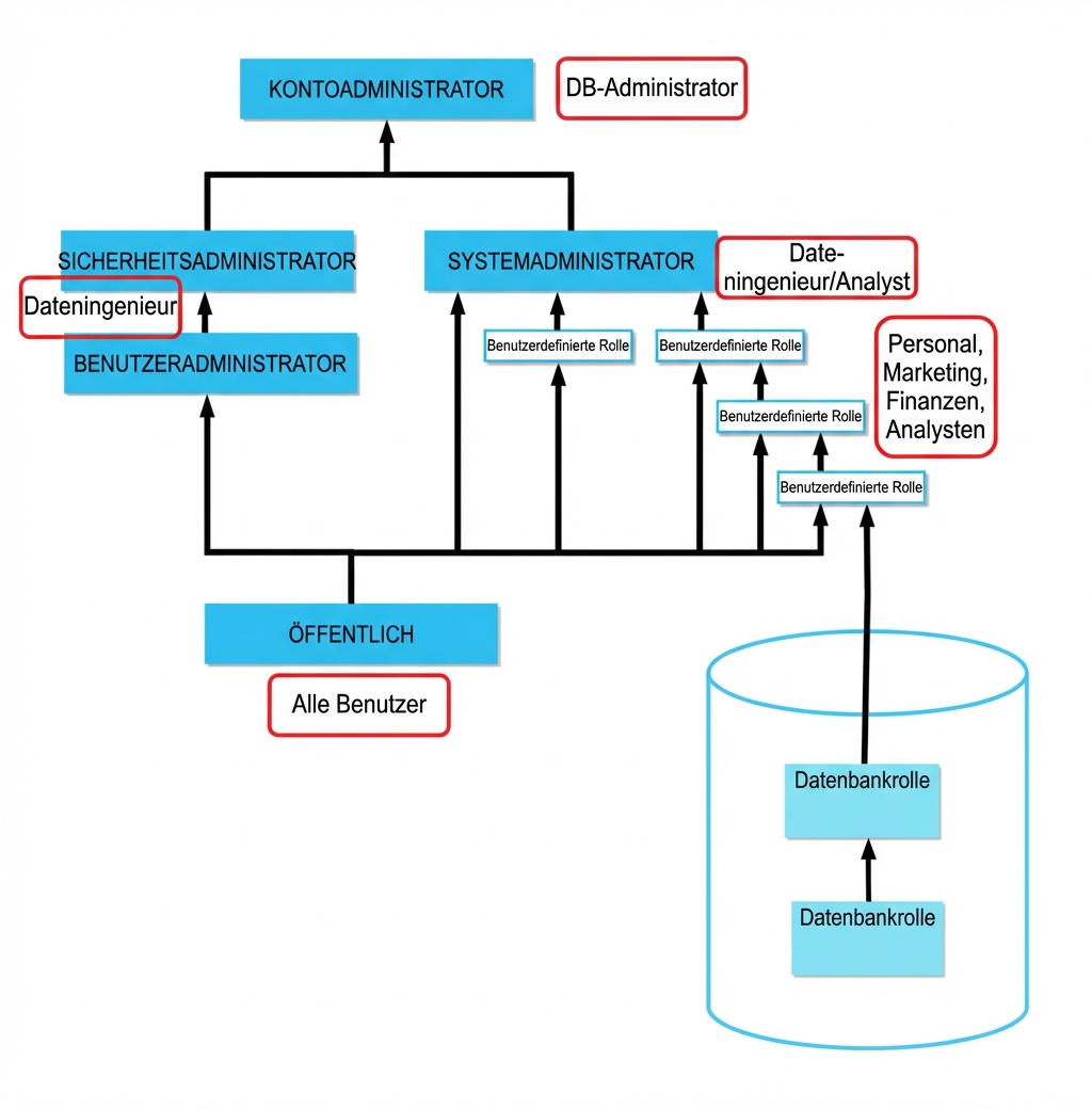
Die Rollen bei Snowflake erklärt

  • ACCOUNTADMIN kümmert sich um Aufgaben auf Kontoebene wie die Rechnungsstellung.
  • SECURITYADMIN kümmert sich um alle Objekte im Konto.
  • USERADMIN regelt den Zugriff auf Rollen und Benutzer, die ihm gehören.
  • SYSADMIN kümmert sich um alle Objekte, die ihm gehören.
  • PUBLIC kann auf Objekte zugreifen und sie verwalten, die seiner Rolle zugewiesen sind.
1 https://docs.snowflake.com/en/user-guide/security-access-control-overview#role-hierarchy-and-privilege-inheritance
Einführung in Snowflake

Eine neue Rolle erstellen

Einführung in Snowflake

Einen neuen Benutzer anlegen

GIF zum Erstellen eines neuen Benutzers

Einführung in Snowflake

Warum ein neues virtuelles Lager aufbauen?

Wann wollen wir das machen?

  • Rollenbasierter Lagerzugang
    • Beispiel: Ingenieure und Analysten
  • Langsame Abfrageausführung
    • Beispiel: Die Analyse dauert über 10 Minuten.

Bild der Lagergröße und der Credits pro Stunde

1 https://docs.snowflake.com/en/user-guide/warehouses-overview#warehouse-size
Einführung in Snowflake

Ein neues virtuelles Lager aufsetzen

GIF zum Erstellen eines neuen Lagers

Einführung in Snowflake

Lass uns üben!

Einführung in Snowflake

Preparing Video For Download...