Python ile İstatistiğe Giriş
Maggie Matsui
Content Developer, DataCamp
Poisson olayları arasındaki süre olasılığı
Örnekler
Lambda (oran) kullanır
Süreklidir (zaman)


Oran (Poisson) açısından:
Olaylar arası süre (üstel) açısından:
from scipy.stats import expon
scale = $1/\lambda$ = $1/0.5$ = $2$$P(\text{bekleme} < \text{1 dk})$ =
expon.cdf(1, scale=2)
0.3934693402873666
$P(\text{bekleme} > \text{4 dk})$ =
1- expon.cdf(4, scale=2)
0.1353352832366127
$P(\text{1 dk} < \text{bekleme} < \text{4 dk})$ =
expon.cdf(4, scale=2) - expon.cdf(1, scale=2)
0.4711953764760207


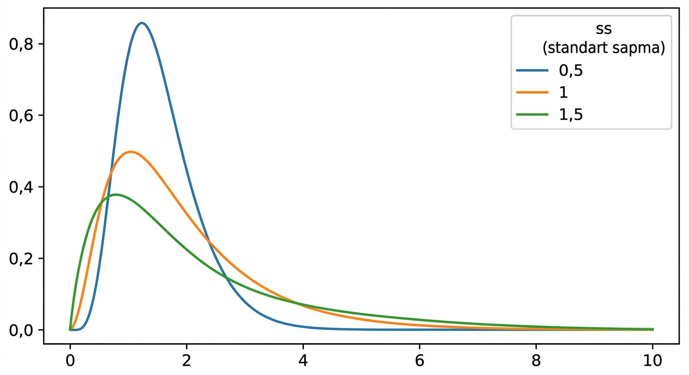
Logaritması normal dağılmış değişken
Örnekler:

Python ile İstatistiğe Giriş