Korelasyon

İstatistiklere Giriş

George Boorman

Curriculum Manager, DataCamp

İki değişken arasındaki ilişkiler

aylık spor salonu maliyetleri ile bir şişe su maliyeti arasındaki ilişkiyi gösteren saçılım grafiği.png

İstatistiklere Giriş

Pearson korelasyon katsayısı

  • 1896’da Karl Pearson tarafından yayımlandı!
  • İki değişken arasındaki ilişkinin gücünü sayısallaştırır
  • eksi bir ile bir arasında bir sayı
  • Büyüklük, ilişkinin gücünü gösterir
  • İşaret (+ veya -), ilişkinin yönünü gösterir
1 https://royalsocietypublishing.org/doi/10.1098/rsta.1896.0007
İstatistiklere Giriş

Doğrusal ilişkiler

  • Doğrusal = bağımlı ve bağımsız değişkenler arasında orantılı değişim

1 dolar su ve 30 dolar spor salonu ile 1,5 dolar su ve 45 dolar spor salonu gözlemleri ve korelasyon katsayısı eşittir 0,36 açıklamalı spor salonu vs. su maliyeti saçılım grafiği.png

İstatistiklere Giriş

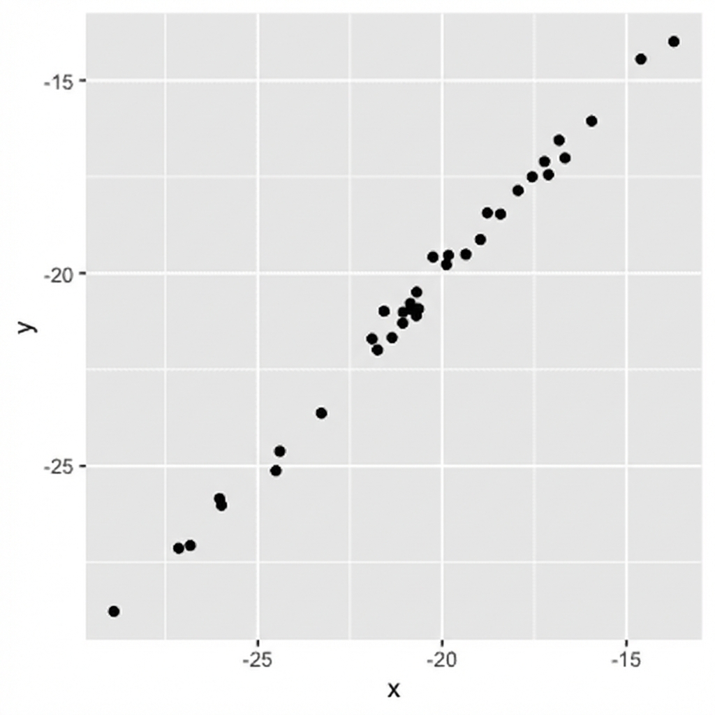
Değerler = ilişkinin gücü

0,99 (çok güçlü ilişki)

Noktaları görünmez bir çizgiye çok yakın olan saçılım grafiği.png

İstatistiklere Giriş

Değerler = ilişkinin gücü

0,99 (çok güçlü ilişki)

Noktaları görünmez bir çizgiye çok yakın olan saçılım grafiği.png

0,75 (güçlü ilişki)

Noktaları görünmez çizgiden daha uzakta olan saçılım grafiği.png

İstatistiklere Giriş

Değerler = ilişkinin gücü

0,56 (orta düzey ilişki)

Noktaları görünmez çizgiden daha da uzakta olan saçılım grafiği.png

İstatistiklere Giriş

Değerler = ilişkinin gücü

0,56 (orta düzey ilişki)

Noktaları görünmez çizgiden daha da uzakta olan saçılım grafiği.png

0,21 (zayıf ilişki)

Noktaları neredeyse tamamen rastgele dağılmış görünen saçılım grafiği.png

İstatistiklere Giriş

Değerler = ilişkinin gücü

0,04 (ilişki yok)

Noktaları tamamen rastgele dağılmış görünen saçılım grafiği.png

  • x değerini bilmek y hakkında hiçbir şey söylemez
İstatistiklere Giriş

İşaret = yön

0,75: x artarken y artar

x artarken y’nin arttığı saçılım grafiği.png

-0,75: x artarken y azalır

x artarken y’nin azaldığı saçılım grafiği.png

İstatistiklere Giriş

Spor salonu maliyeti vs. su maliyeti

aylık spor salonu maliyetleri ile bir şişe su maliyeti arasındaki ilişkiyi gösteren saçılım grafiği.png

İstatistiklere Giriş

Trend çizgisi ekleme

trend çizgisi eklenmiş ve p eşittir sıfır nokta otuz beş notlu aylık spor salonu maliyetleri vs. su maliyeti saçılım grafiği.png

İstatistiklere Giriş

Yaşam beklentisi vs. su şişesi maliyeti

trend çizgili ve p eşittir sıfır nokta altmış bir olan yaşam beklentisi vs. su şişesi maliyeti saçılım grafiği.png

İstatistiklere Giriş

Korelasyon nedensellik değildir

  • Su maliyetini artırmak yaşam beklentisini artırır mı?

su_şişeleri.png

yaşlı_çift.png

  • Korelasyon, nedensellik değildir
1 Görsel kredisi: https://unsplash.com/@micheile; https://unsplash.com/@jon_chng
İstatistiklere Giriş

Karıştırıcı değişkenler

  • Yaşam beklentisini başka ne etkiliyor olabilir?

    • Su şişesi güçlü ekonomilerde daha pahalıdır
    • Bu ülkelerde genellikle yüksek kaliteli sağlık hizmeti vardır
  • Ekonominin gücü bir karıştırıcı değişken olabilir

    • Karıştırıcı, ölçülmeyen fakat değişkenler arasındaki ilişkiyi etkileyebilen bir değişkendir

doktor.jpg

İstatistiklere Giriş

Haydi pratik yapalım!

İstatistiklere Giriş

Preparing Video For Download...