Normal dağılım

İstatistiklere Giriş

George Boorman

Curriculum Manager, DataCamp

Normal dağılım nedir?

normal_distribution.png

İstatistiklere Giriş

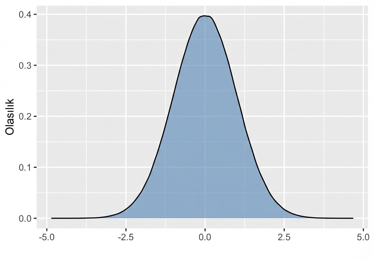
Simetrik

Ortada kesik çizgi olan normal dağılım.png

İstatistiklere Giriş

Alan = 1

Eğrinin altındaki alanı taralı normal dağılım.png

İstatistiklere Giriş

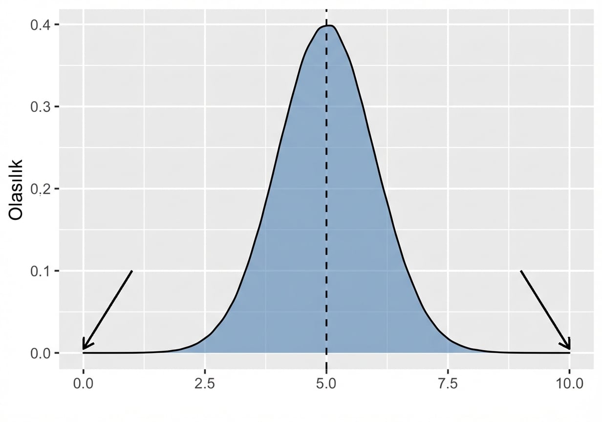
Eğri asla 0’a değmez

Her iki yandaki kuyrukları gösteren oklarla normal dağılım.png

İstatistiklere Giriş

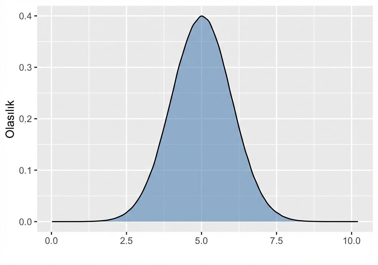
Ortalama ve standart sapma ile tanımlanır

Ortalaması 20 ve ss’i üç olan normal dağılım.png

$$ Mean = 20 $$

$$ Standard \ Deviation = 3 $$

Ortalaması 0 ve ss’i 1 olan normal dağılım.png

$$ Mean = 0 $$

$$ Standard \ Deviation = 1 $$

İstatistiklere Giriş

Normal dağılım altında alanlar

Gözlemlerin %68’i bir standart sapma içinde

Artı eksi bir standart sapma arasındaki alanın %68 olarak etiketlendiği normal dağılım.png

İstatistiklere Giriş

Normal dağılım altında alanlar

Gözlemlerin %95’i iki standart sapma içinde

Artı eksi iki standart sapma arasındaki alanın %95 olarak etiketlendiği normal dağılım.png

İstatistiklere Giriş

Normal dağılım altında alanlar

Gözlemlerin %99,7’si üç standart sapma içinde

Artı eksi üç standart sapma arasındaki alanın %99,7 olarak etiketlendiği normal dağılım.png

İstatistiklere Giriş

Normal dağılım neden önemlidir?

  • Pek çok gerçek dünya verisi normal dağılıma benzer.

Standart normal dağılım.png

  • Birçok istatistiksel test normal dağılım gerektirir.

gcse_scores_histogram.png

1 Veri kaynağı: https://data.gov.uk/dataset/ec1efd76-d6ad-4594-9b4d-944aa4170e63/gcse-english-and-maths-results-by-ethnicity
İstatistiklere Giriş

Çarpıklık

Pozitif çarpık dağılım.png

Negatif çarpık dağılım.png

İstatistiklere Giriş

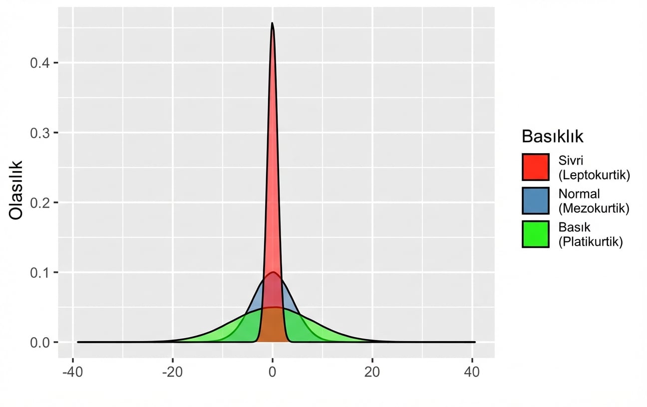
Basıklık

  • Basıklık: bir dağılımdaki aşırı değerlerin görülme biçimini tanımlar.
  • Üç tür basıklık vardır
İstatistiklere Giriş

Basıklık

Farklı tepe ve kuyruk uzunluklarına sahip normal dağılım.png

İstatistiklere Giriş

Hadi pratik yapalım!

İstatistiklere Giriş

Preparing Video For Download...