ggplot2 ile Veri Görselleştirmeye Giriş
Rick Scavetta
Founder, Scavetta Academy


MASS::mammals
body brain
Arctic fox 3.385 44.50
Owl monkey 0.480 15.50
Mountain beaver 1.350 8.10
Cow 465.000 423.00
Grey wolf 36.330 119.50
Goat 27.660 115.00
Roe deer 14.830 98.20
...
Pig 192.000 180.00
Echidna 3.000 25.00
Brazilian tapir 160.000 169.00
Tenrec 0.900 2.60
Phalanger 1.620 11.40
Tree shrew 0.104 2.50
Red fox 4.235 50.40
ggplot(mammals, aes(x = body, y = brain)) +
geom_point()

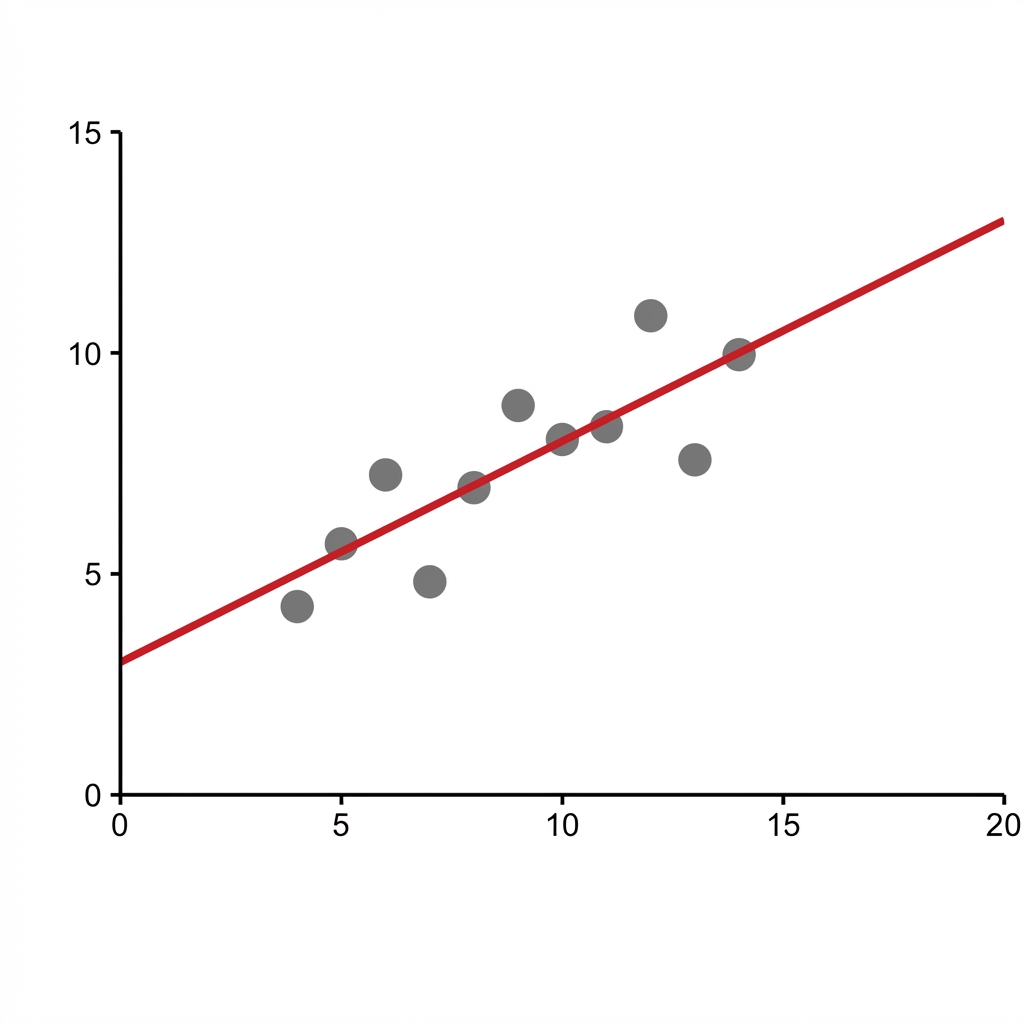
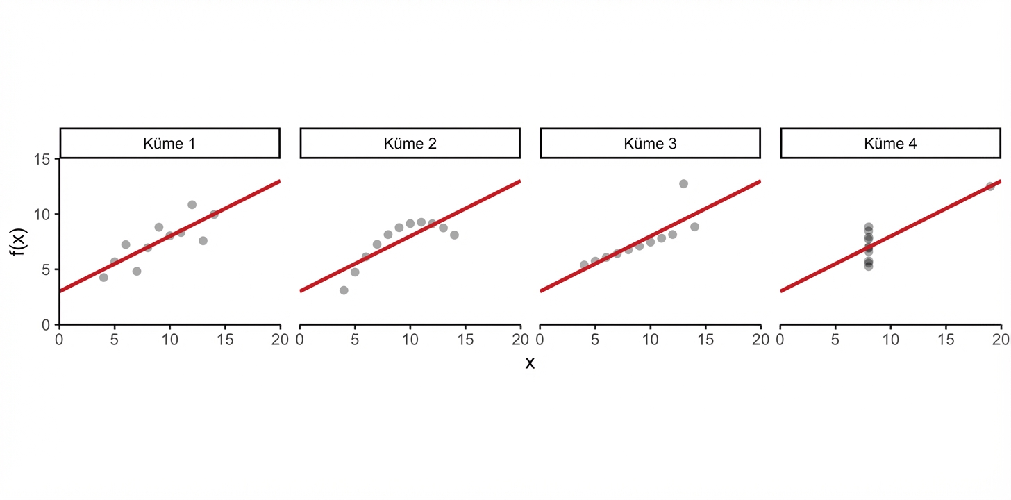
ggplot(mammals, aes(x = body, y = brain)) +
geom_point(alpha = 0.6) +
stat_smooth(
method = "lm",
color = "red",
se = FALSE
)

ggplot(mammals, aes(x = body, y = brain)) +
geom_point(alpha = 0.6) +
coord_fixed() +
scale_x_log10() +
scale_y_log10() +
stat_smooth(
method = "lm",
color = "#C42126",
se = FALSE,
size = 1
)











ggplot2 ile Veri Görselleştirmeye Giriş