R ile İstatistiğe Giriş
Maggie Matsui
Content Developer, DataCamp



$$P(4 \le \text{bekleme süresi} \le 7) = ~~ ?$$

$$P(4 \le \text{bekleme süresi} \le 7) = ~~ ?$$

$$P(4 \le \text{bekleme süresi} \le 7) = 3 \times 1/12 = 3/12$$

$$ P(\text{bekleme süresi} \le 7)$$

punif(7, min = 0, max = 12)
0.5833333
$$ P(\text{bekleme süresi} \ge 7)$$

punif(7, min = 0, max = 12, lower.tail = FALSE)
0.4166667
$$ P(4 \le \text{bekleme süresi} \le 7)$$

$$ P(4 \le \text{bekleme süresi} \le 7)$$

$$ P(4 \le \text{bekleme süresi} \le 7)$$

punif(7, min = 0, max = 12) - punif(4, min = 0, max = 12)
0.25
$$P(0 \le \text{bekleme süresi} \le 12) = ~~ ?$$

$$P(0 \le \text{sonuç} \le 12) = 12 \times 1/12 = 1$$





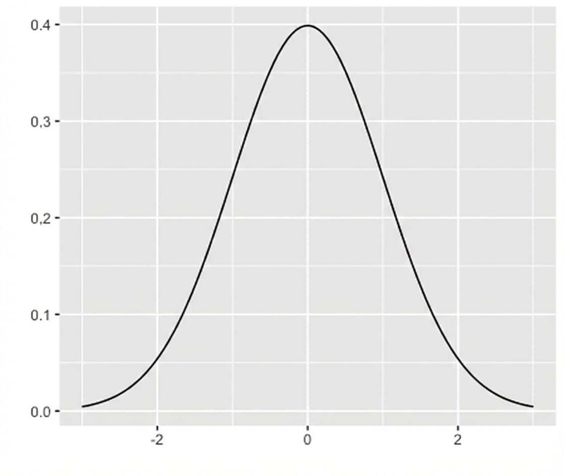
Normal dağılım

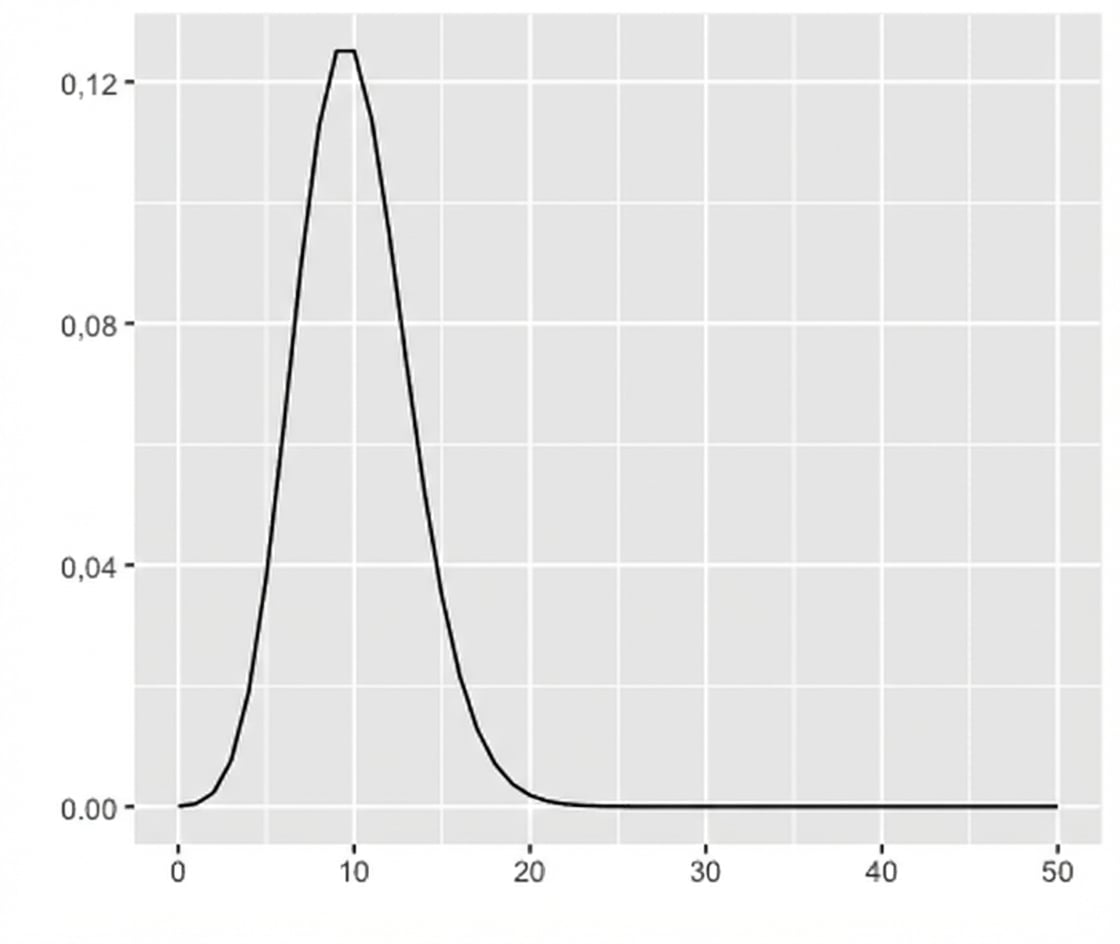
Poisson dağılımı

R ile İstatistiğe Giriş