Yeni roller, kullanıcılar ve depolar oluşturma

Snowflake'e Giriş

Danny Hong

Senior Data Engineer

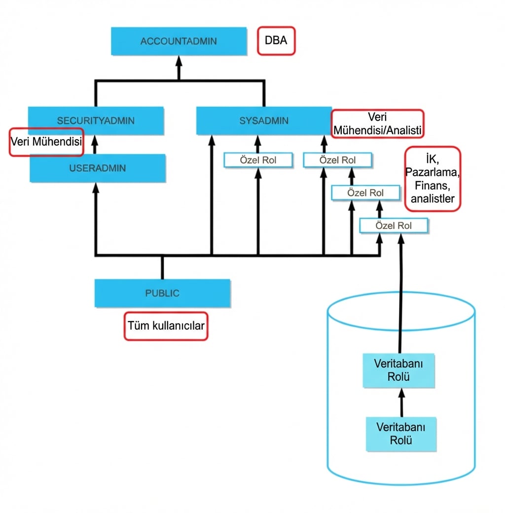
Snowflake Rollerinin Açıklaması

  • ACCOUNTADMIN faturalama gibi hesap düzeyi görevleri yönetir
  • SECURITYADMIN hesaptaki tüm nesneleri yönetir
  • USERADMIN sahip olduğu rollere ve kullanıcılara erişimi yönetir
  • SYSADMIN sahip olduğu tüm nesneleri yönetir
  • PUBLIC rolüne verilen nesnelere erişebilir ve onları yönetebilir
1 https://docs.snowflake.com/en/user-guide/security-access-control-overview#role-hierarchy-and-privilege-inheritance
Snowflake'e Giriş

Yeni bir rol oluşturma

Snowflake'e Giriş

Yeni bir kullanıcı oluşturma

Yeni bir kullanıcı oluşturma GIF'i

Snowflake'e Giriş

Neden yeni bir sanal depo oluşturulur?

Bunu ne zaman yaparız?

  • Role dayalı depo erişimi
    • Örnek: Mühendisler ve Analistler
  • Yavaş sorgu çalışması
    • Örnek: 10+ dakika süren analiz sorgusu

Depo boyutu ve saatlik kredi görseli

1 https://docs.snowflake.com/en/user-guide/warehouses-overview#warehouse-size
Snowflake'e Giriş

Yeni bir sanal depo oluşturma

Yeni bir depo oluşturma GIF'i

Snowflake'e Giriş

Hadi pratik yapalım!

Snowflake'e Giriş

Preparing Video For Download...