Power BI ile Keşifsel Veri Analizi
Maarten Van den Broeck
Content Developer at DataCamp






Güçlü-pozitif

Güçlü-negatif

Zayıf-pozitif

İlişki yok

$$
| r = | İlişki açıklaması |
|---|---|
| -1 | Güçlü-negatif |
| 0 | İlişki yok |
| 1 | Güçlü-pozitif |
$$
Korelasyon katsayısının hesaplanması bu dersin kapsamı dışındadır
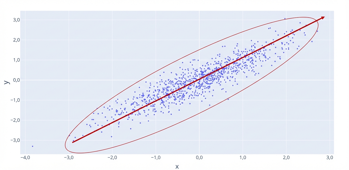
Güçlü-pozitif r=0.9

Güçlü-negatif r=-0.9

Zayıf-pozitif r=0.35

İlişki yok r=0.0


Power BI ile Keşifsel Veri Analizi