Inleiding tot statistiek in Python
Maggie Matsui
Content Developer, DataCamp

$$r = 0.18$$
Wat we zien:

Wat de correlatiecoëfficiënt ziet:

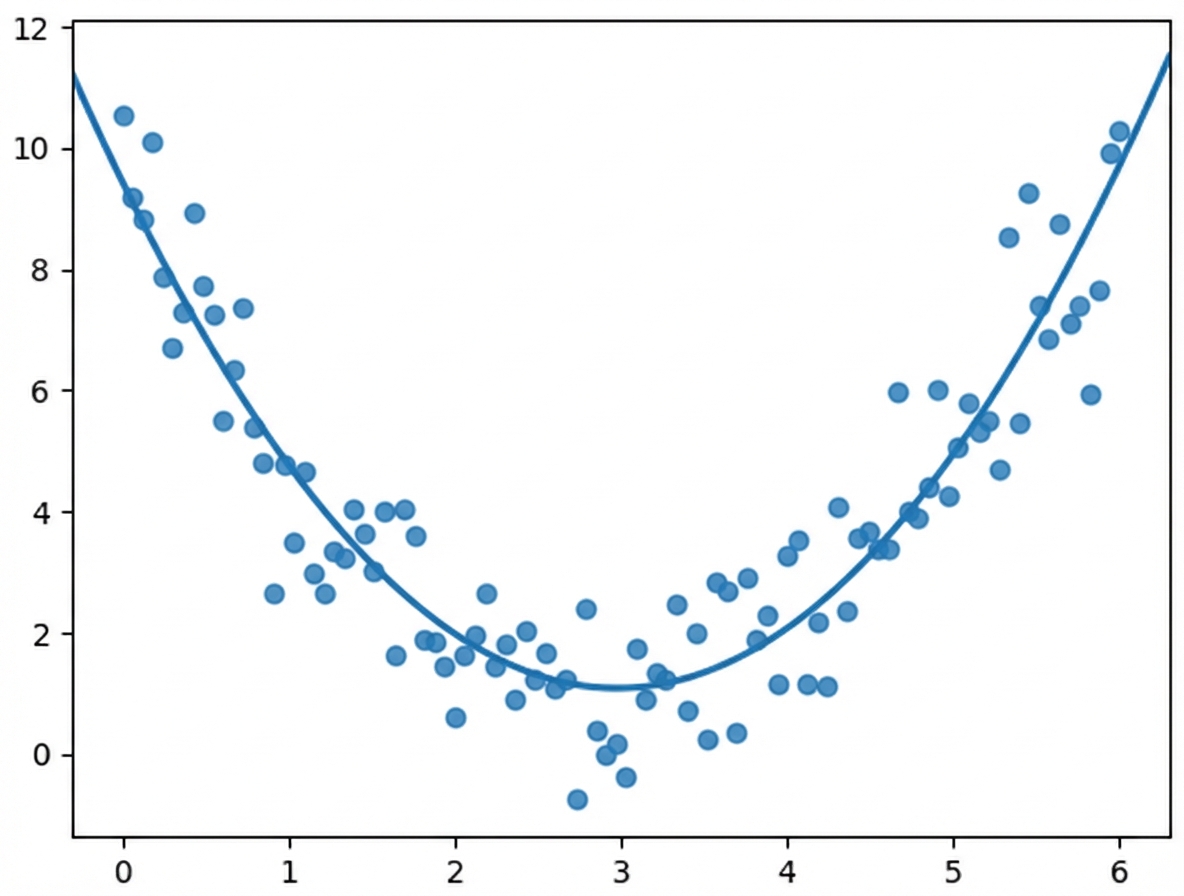
Gebruik correlatie niet blind
df['x'].corr(df['y'])
0.081094
Visualiseer je data altijd

print(msleep)
name genus vore order ... sleep_cycle awake brainwt bodywt
1 Cheetah Acinonyx carni Carnivora ... NaN 11.9 NaN 50.000
2 Owl monkey Aotus omni Primates ... NaN 7.0 0.01550 0.480
3 Mountain beaver Aplodontia herbi Rodentia ... NaN 9.6 NaN 1.350
4 Greater short-ta... Blarina omni Soricomorpha ... 0.133333 9.1 0.00029 0.019
5 Cow Bos herbi Artiodactyla ... 0.666667 20.0 0.42300 600.000
.. ... ... ... ... ... ... ... ... ...
79 Tree shrew Tupaia omni Scandentia ... 0.233333 15.1 0.00250 0.104
80 Bottle-nosed do... Tursiops carni Cetacea ... NaN 18.8 NaN 173.330
81 Genet Genetta carni Carnivora ... NaN 17.7 0.01750 2.000
82 Arctic fox Vulpes carni Carnivora ... NaN 11.5 0.04450 3.380
83 Red fox Vulpes carni Carnivora ... 0.350000 14.2 0.05040 4.230

msleep['bodywt'].corr(msleep['awake'])
0.3119801

msleep['log_bodywt'] = np.log(msleep['bodywt'])sns.lmplot(x='log_bodywt', y='awake', data=msleep, ci=None) plt.show()
msleep['log_bodywt'].corr(msleep['awake'])
0.5687943

log(x))sqrt(x))Reciproque transformatie (1 / x)
Combinaties hiervan, bijv.:
log(x) en log(y)sqrt(x) en 1 / y
x is gecorreleerd met y betekent niet x veroorzaakt y







Inleiding tot statistiek in Python