Inleiding tot statistiek in Python
Maggie Matsui
Content Developer, DataCamp








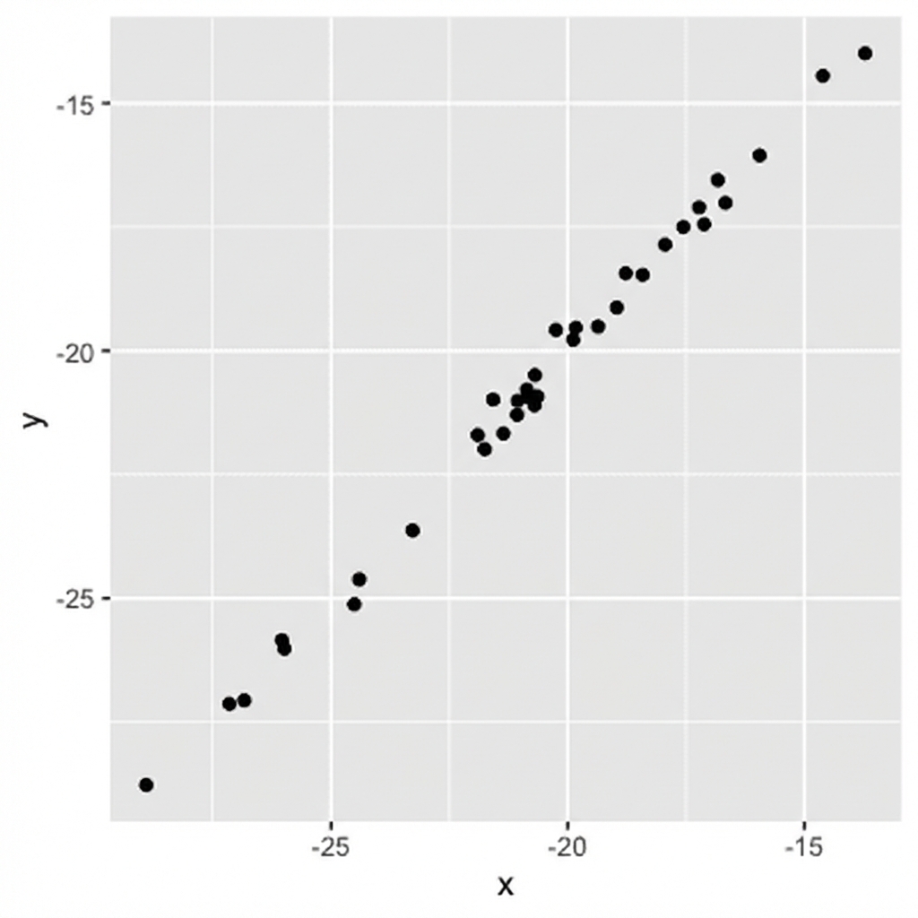
x zegt niets over y0,75: als x toeneemt, neemt y toe

-0,75: als x toeneemt, neemt y af

import seaborn as snssns.scatterplot(x="sleep_total", y="sleep_rem", data=msleep)plt.show()

import seaborn as sns sns.lmplot(x="sleep_total", y="sleep_rem", data=msleep, ci=None)plt.show()

msleep['sleep_total'].corr(msleep['sleep_rem'])
0.751755
msleep['sleep_rem'].corr(msleep['sleep_total'])
0.751755
$$ r = \frac{1}{n - 1} \sum_{i=1}^{n} \frac{(x_i - \bar{x})(y_i - \bar{y})}{\sigma_x \cdot \sigma_y}$$
Inleiding tot statistiek in Python