De normale verdeling

Inleiding tot statistiek

George Boorman

Curriculum Manager, DataCamp

Wat is de normale verdeling?

normale_verdeling.png

Inleiding tot statistiek

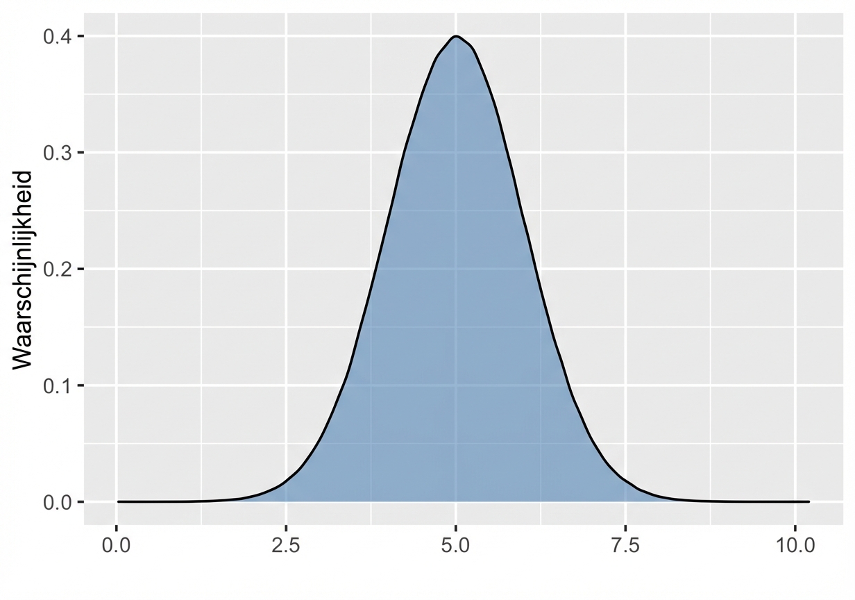
Symmetrisch

Normale verdeling met stippellijn in het midden.png

Inleiding tot statistiek

Oppervlakte = 1

Normale verdeling met gearceerd gebied onder de kromme.png

Inleiding tot statistiek

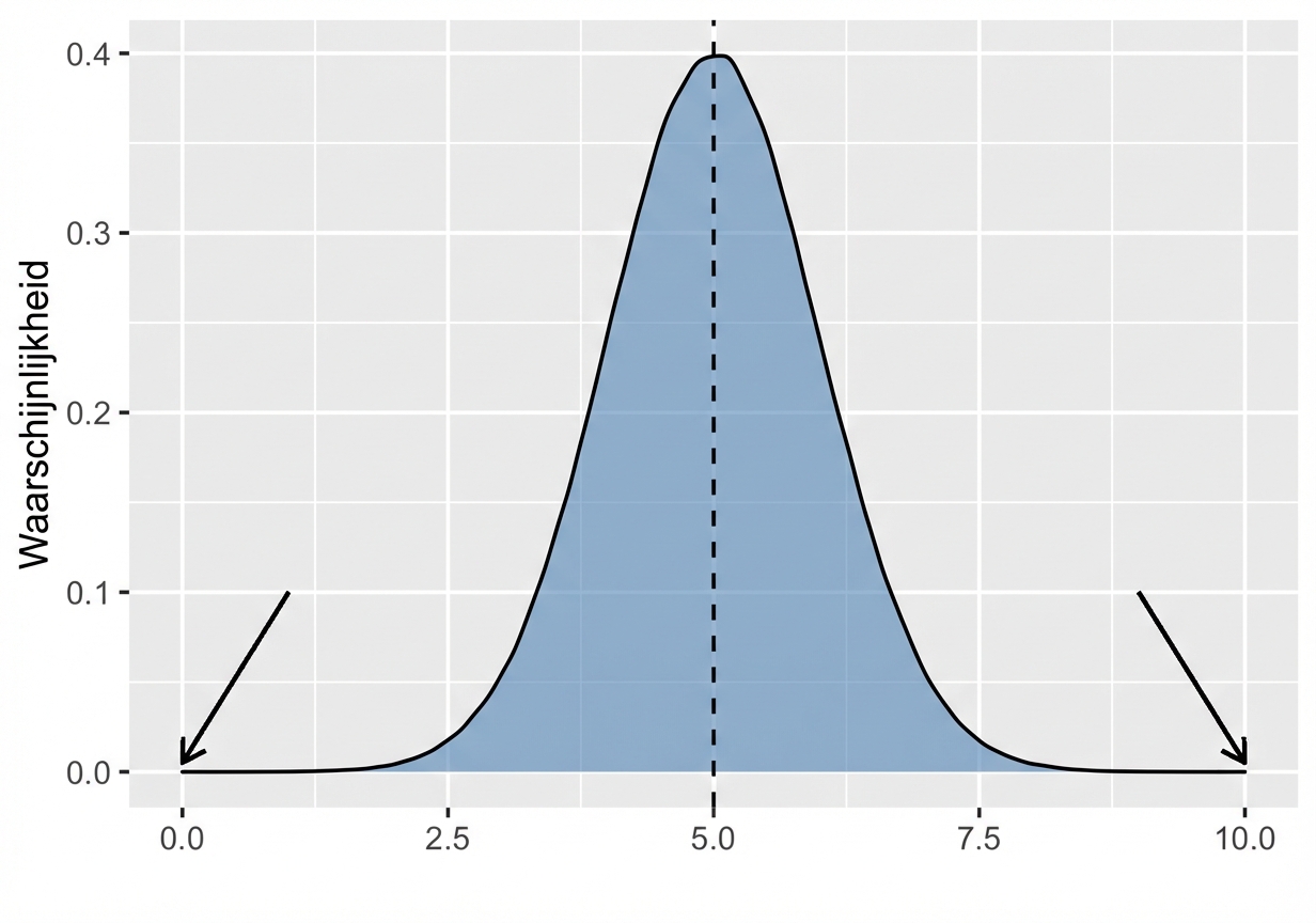
Kromme raakt 0 nooit

Normale verdeling met pijlen naar de staarten aan beide kanten.png

Inleiding tot statistiek

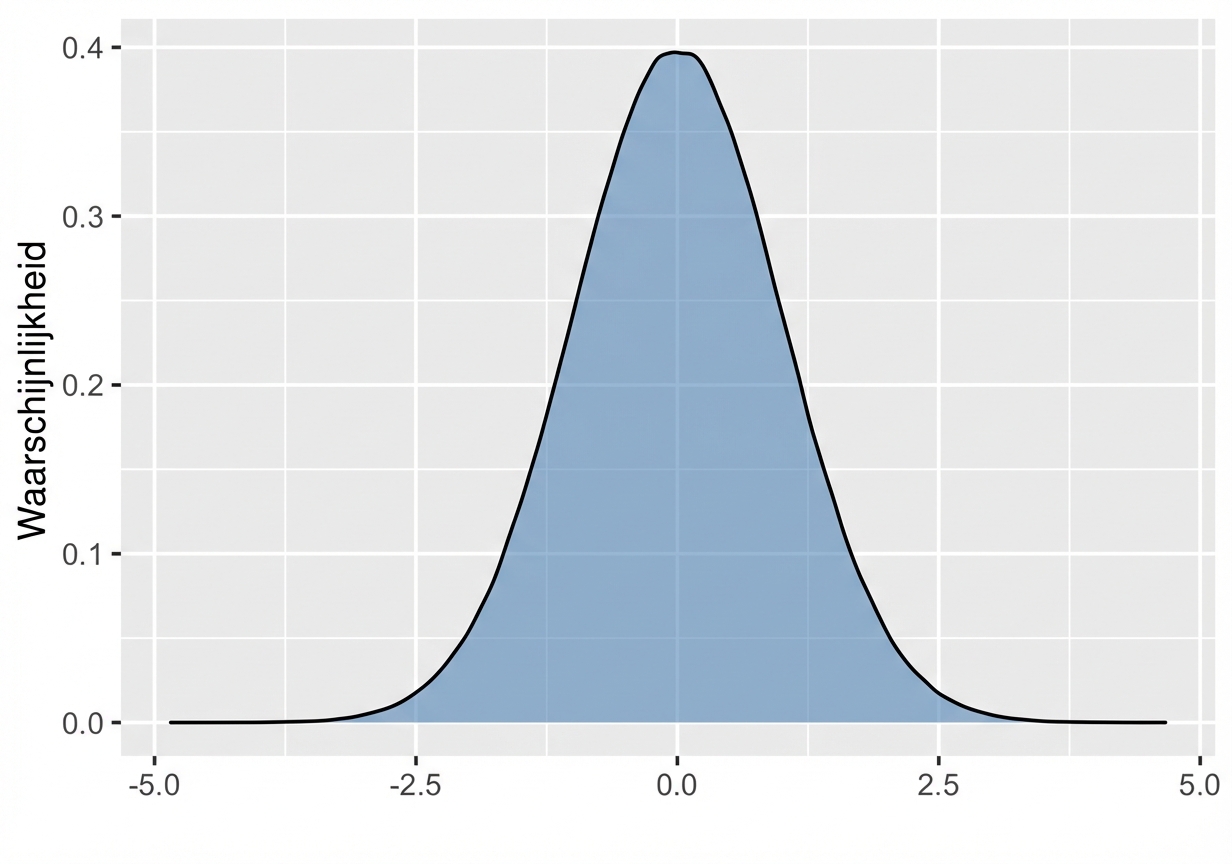
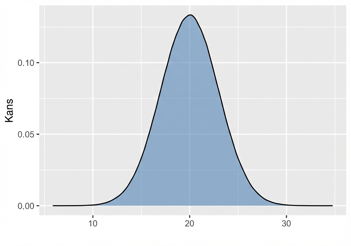
Bepaald door gemiddelde en standaarddeviatie

Normale verdeling met gemiddelde 20 en sd drie.png

$$ Mean = 20 $$

$$ Standard \ Deviation = 3 $$

Normale verdeling met gemiddelde 0 en sd 1.png

$$ Mean = 0 $$

$$ Standard \ Deviation = 1 $$

Inleiding tot statistiek

Oppervlakken onder de normale verdeling

68% valt binnen één standaarddeviatie

Normale verdeling met gebied tussen plusmin één standaarddeviatie, gelabeld als 68 procent.png

Inleiding tot statistiek

Oppervlakken onder de normale verdeling

95% valt binnen twee standaarddeviaties

Normale verdeling met gebied tussen plusmin twee standaarddeviaties, gelabeld als 95 procent.png

Inleiding tot statistiek

Oppervlakken onder de normale verdeling

99,7% valt binnen drie standaarddeviaties

Normale verdeling met gebied tussen plusmin drie standaarddeviaties, gelabeld als 99,7 procent.png

Inleiding tot statistiek

Waarom is de normale verdeling belangrijk?

  • Veel echte data lijkt op een normale verdeling.

Standaard normale verdeling.png

  • Veel statistische tests vereisen een normale verdeling.

gcse_scores_histogram.png

1 Gegevensbron: https://data.gov.uk/dataset/ec1efd76-d6ad-4594-9b4d-944aa4170e63/gcse-english-and-maths-results-by-ethnicity
Inleiding tot statistiek

Scheefheid

Positief scheve verdeling.png

Negatief scheve verdeling.png

Inleiding tot statistiek

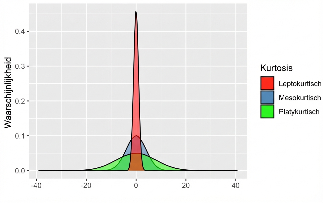
Kurtosis

  • Kurtosis: beschrijft hoe vaak extreme waarden voorkomen.
  • Drie typen kurtosis
Inleiding tot statistiek

Kurtosis

Normale verdelingen met verschillende pieken en staartlengtes.png

Inleiding tot statistiek

Laten we oefenen!

Inleiding tot statistiek

Preparing Video For Download...