Hypothesetoetsen in Python
James Chapman
Curriculum Manager, DataCamp
state county repub_percent_08 repub_percent_12
0 Alabama Hale 38.957877 37.139882
1 Arkansas Nevada 56.726272 58.983452
2 California Lake 38.896719 39.331367
3 California Ventura 42.923190 45.250693
.. ... ... ... ...
96 Wisconsin La Crosse 37.490904 40.577038
97 Wisconsin Lafayette 38.104967 41.675050
98 Wyoming Weston 76.684241 83.983328
99 Alaska District 34 77.063259 40.789626
[100 rows x 4 columns]
100 rijen; elke rij bevat county-niveau stemmen in een presidentsverkiezing.
Vraag: Was het percentage stemmen voor de Republikeinse kandidaat in 2008 lager dan in 2012?
$H_{0}$: $\mu_{2008} - \mu_{2012} = 0$
$H_{A}$: $\mu_{2008} - \mu_{2012} < 0$
Stel het significantieniveau in op $\alpha = 0{.}05$.
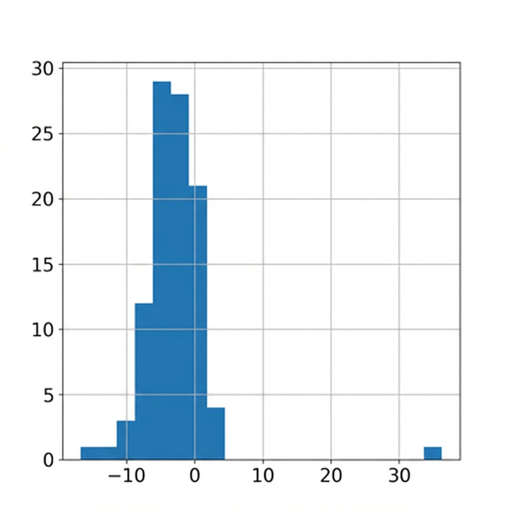
sample_data = repub_votes_potus_08_12
sample_data['diff'] = sample_data['repub_percent_08'] - sample_data['repub_percent_12']
import matplotlib.pyplot as plt
sample_data['diff'].hist(bins=20)

xbar_diff = sample_data['diff'].mean()
-2.877109041242944
$H_{0}$: $\mu_{2008} - \mu_{2012} = 0$
$H_{A}$: $\mu_{2008} - \mu_{2012} < 0$
$H_{0}$: $\mu_{\text{diff}} = 0$
$H_{A}$: $ \mu_{\text{diff}} < 0$
$t = \dfrac{\bar{x}_{\text{diff}} - \mu_{\text{diff}}}{\sqrt{\dfrac{s_{diff}^2}{n_{\text{diff}}}}}$
$df = n_{diff} - 1$
n_diff = len(sample_data)
100
s_diff = sample_data['diff'].std()
t_stat = (xbar_diff-0) / np.sqrt(s_diff**2/n_diff)
-5.601043121928489
degrees_of_freedom = n_diff - 1
99
$t = \dfrac{\bar{x}_{\text{diff}} - \mu_{\text{diff}}}{\sqrt{\dfrac{s_{\text{diff}}^2}{n_{\text{diff}}}}}$
$df = n_{\text{diff}} - 1$
from scipy.stats import t
p_value = t.cdf(t_stat, df=n_diff-1)
9.572537285272411e-08
import pingouinpingouin.ttest(x=sample_data['diff'],y=0,alternative="less")
T dof alternative p-val CI95% cohen-d \
T-test -5.601043 99 less 9.572537e-08 [-inf, -2.02] 0.560104
BF10 power
T-test 1.323e+05 1.0
pingouin.ttest(x=sample_data['repub_percent_08'],
y=sample_data['repub_percent_12'],
paired=True,
alternative="less")
T dof alternative p-val CI95% cohen-d \
T-test -5.601043 99 less 9.572537e-08 [-inf, -2.02] 0.217364
BF10 power
T-test 1.323e+05 0.696338
pingouin.ttest(x=sample_data['repub_percent_08'],
y=sample_data['repub_percent_12'],
paired=False, # The default
alternative="less")
T dof alternative p-val CI95% cohen-d BF10 \
T-test -1.536997 198 less 0.062945 [-inf, 0.22] 0.217364 0.927
power
T-test 0.454972
Hypothesetoetsen in Python