Korelasi

Pengantar Statistika

George Boorman

Curriculum Manager, DataCamp

Hubungan antara dua variabel

plot sebar menampilkan biaya gym bulanan vs harga sebotol air.png

Pengantar Statistika

Koefisien korelasi Pearson

  • Diterbitkan oleh Karl Pearson pada 1896
  • Mengukur kekuatan hubungan antara dua variabel
  • Angka antara minus satu dan satu
  • Besaran mencerminkan kekuatan hubungan
  • Tanda (+ atau -) menunjukkan arah hubungan
1 https://royalsocietypublishing.org/doi/10.1098/rsta.1896.0007
Pengantar Statistika

Hubungan linear

  • Linear = perubahan sebanding antara variabel dependen dan independen

plot sebar biaya gym vs harga air dengan anotasi observasi air satu dolar dan gym tiga puluh dolar serta air satu dolar lima puluh sen dan gym empat puluh lima dolar dan koefisien korelasi sama dengan 0,36.png

Pengantar Statistika

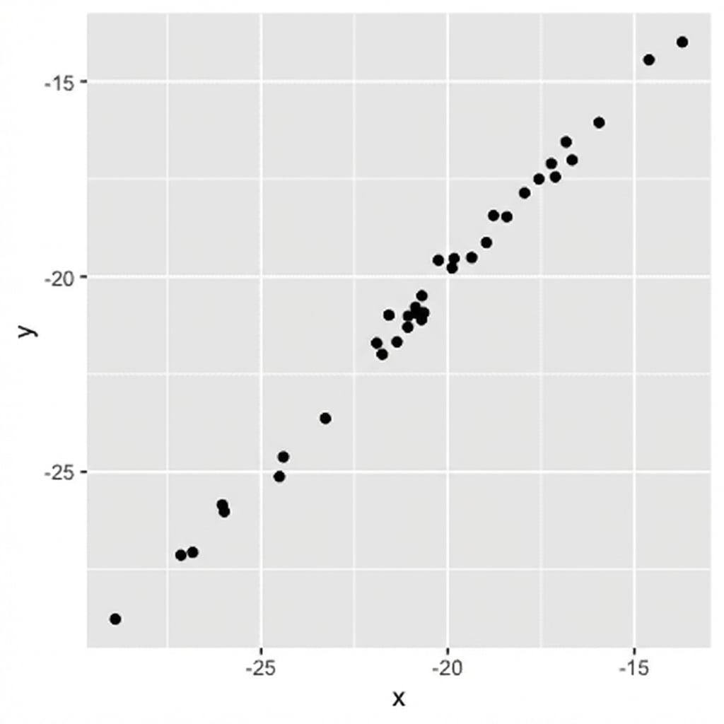
Nilai = kekuatan hubungan

0,99 (sangat kuat)

Plot sebar dengan titik sangat dekat garis tak terlihat.png

Pengantar Statistika

Nilai = kekuatan hubungan

0,99 (sangat kuat)

Plot sebar dengan titik sangat dekat garis tak terlihat.png

0,75 (kuat)

Plot sebar dengan titik lebih jauh dari garis tak terlihat.png

Pengantar Statistika

Nilai = kekuatan hubungan

0,56 (sedang)

Plot sebar dengan titik lebih jauh lagi dari garis tak terlihat.png

Pengantar Statistika

Nilai = kekuatan hubungan

0,56 (sedang)

Plot sebar dengan titik lebih jauh lagi dari garis tak terlihat.png

0,21 (lemah)

Plot sebar dengan titik hampir acak sepenuhnya.png

Pengantar Statistika

Nilai = kekuatan hubungan

0,04 (tidak ada hubungan)

Plot sebar dengan titik acak sepenuhnya.png

  • Mengetahui nilai x tidak memberi tahu apa pun tentang y
Pengantar Statistika

Tanda = arah

0,75: saat x naik, y naik

Plot sebar saat y naik ketika x naik.png

-0,75: saat x naik, y turun

Plot sebar saat y turun ketika x naik.png

Pengantar Statistika

Biaya gym vs. harga air

plot sebar menampilkan biaya gym bulanan vs harga sebotol air.png

Pengantar Statistika

Menambahkan garis tren

plot sebar biaya gym vs harga air dengan garis tren dan anotasi p sama dengan 0,35.png

Pengantar Statistika

Harapan hidup vs. harga sebotol air

plot sebar harapan hidup vs harga sebotol air dengan garis tren dan p sama dengan 0,61.png

Pengantar Statistika

Korelasi tidak sama dengan kausalitas

  • Apakah menaikkan harga air akan meningkatkan harapan hidup?

botol_air.png

pasangan_lansia.png

  • Korelasi tidak sama dengan kausalitas
1 Kredit gambar: https://unsplash.com/@micheile; https://unsplash.com/@jon_chng
Pengantar Statistika

Variabel perancu

  • Apa lagi yang dapat memengaruhi harapan hidup?

    • Harga air lebih tinggi di negara dengan ekonomi kuat
    • Negara ini umumnya memiliki akses ke layanan kesehatan berkualitas tinggi
  • Kekuatan ekonomi bisa menjadi variabel perancu

    • Variabel perancu tidak diukur, tetapi dapat memengaruhi hubungan antara variabel kita

dokter.jpg

Pengantar Statistika

Ayo berlatih!

Pengantar Statistika

Preparing Video For Download...