Distribusi normal

Pengantar Statistika

George Boorman

Curriculum Manager, DataCamp

Apa itu distribusi normal?

distribusi_normal.png

Pengantar Statistika

Simetris

distribusi normal dengan garis putus-putus di tengah.png

Pengantar Statistika

Luas = 1

Distribusi normal dengan area di bawah kurva diarsir.png

Pengantar Statistika

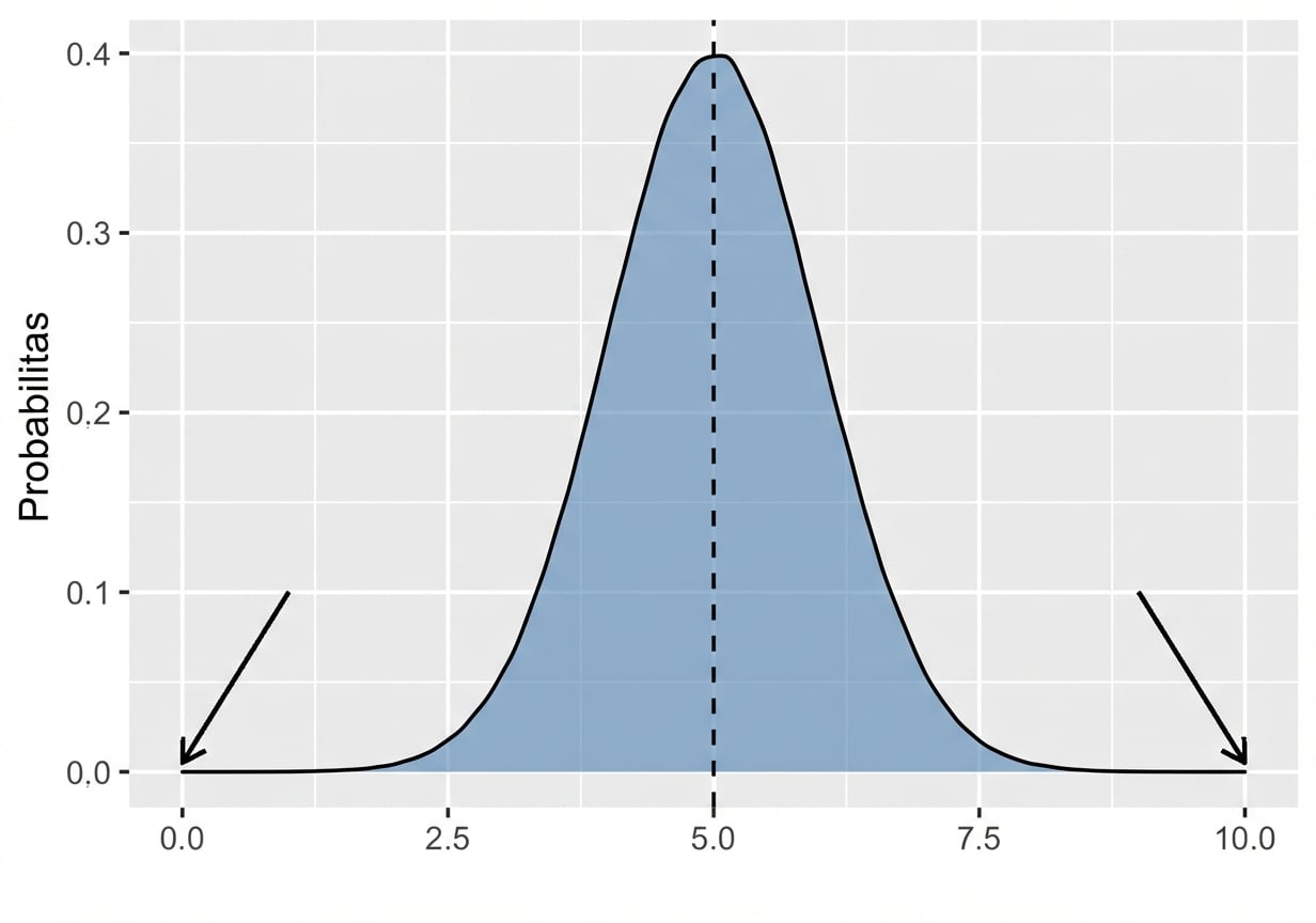
Kurva tidak pernah mencapai 0

Distribusi normal dengan panah ke ekor di kedua sisi.png

Pengantar Statistika

Did deskripsikan oleh mean dan simpangan baku

Distribusi normal dengan mean 20 dan sd tiga.png

$$ Mean = 20 $$

$$ Standard \ Deviation = 3 $$

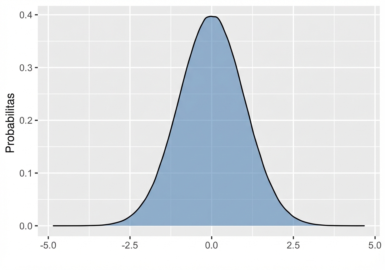
Distribusi normal dengan mean 0 dan sd 1.png

$$ Mean = 0 $$

$$ Standard \ Deviation = 1 $$

Pengantar Statistika

Luas di bawah distribusi normal

68% berada dalam satu simpangan baku

Distribusi normal dengan area antara plus minus satu simpangan baku berlabel 68 persen.png

Pengantar Statistika

Luas di bawah distribusi normal

95% berada dalam dua simpangan baku

Distribusi normal dengan area antara plus minus dua simpangan baku berlabel 95 persen.png

Pengantar Statistika

Luas di bawah distribusi normal

99,7% berada dalam tiga simpangan baku

Distribusi normal dengan area antara plus minus tiga simpangan baku berlabel 99,7 persen.png

Pengantar Statistika

Mengapa distribusi normal penting?

  • Banyak data dunia nyata menyerupai distribusi normal.

Distribusi normal baku.png

  • Banyak uji statistik mensyaratkan distribusi normal.

gcse_scores_histogram.png

1 Sumber data: https://data.gov.uk/dataset/ec1efd76-d6ad-4594-9b4d-944aa4170e63/gcse-english-and-maths-results-by-ethnicity
Pengantar Statistika

Kemencengan (skewness)

distribusi miring kanan.png

distribusi miring kiri.png

Pengantar Statistika

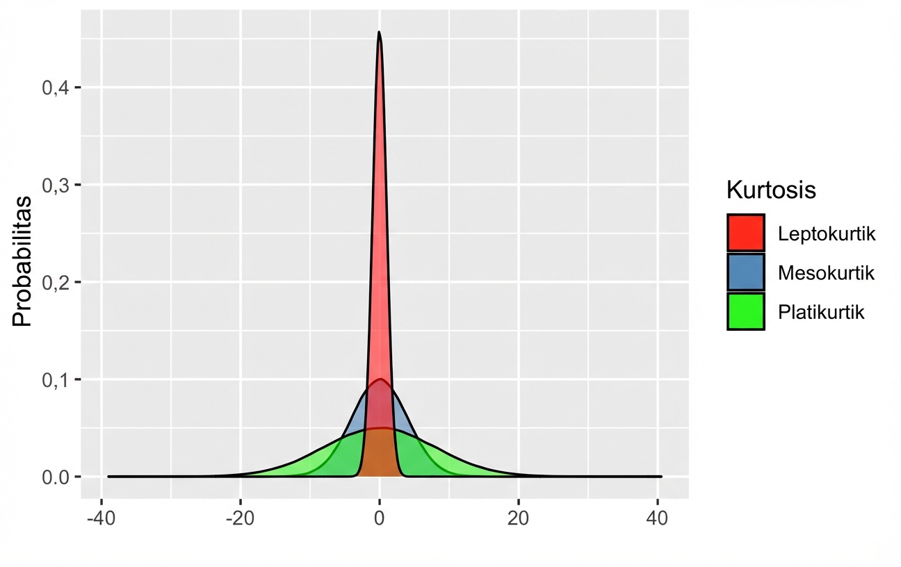
Kurtosis

  • Kurtosis: ukuran kejadian nilai ekstrem dalam distribusi.
  • Tiga jenis kurtosis
Pengantar Statistika

Kurtosis

distribusi normal dengan puncak dan panjang ekor berbeda.png

Pengantar Statistika

Ayo berlatih!

Pengantar Statistika

Preparing Video For Download...