Pengantar Basis Data Relasional dalam SQL
Timo Grossenbacher
Data Journalist


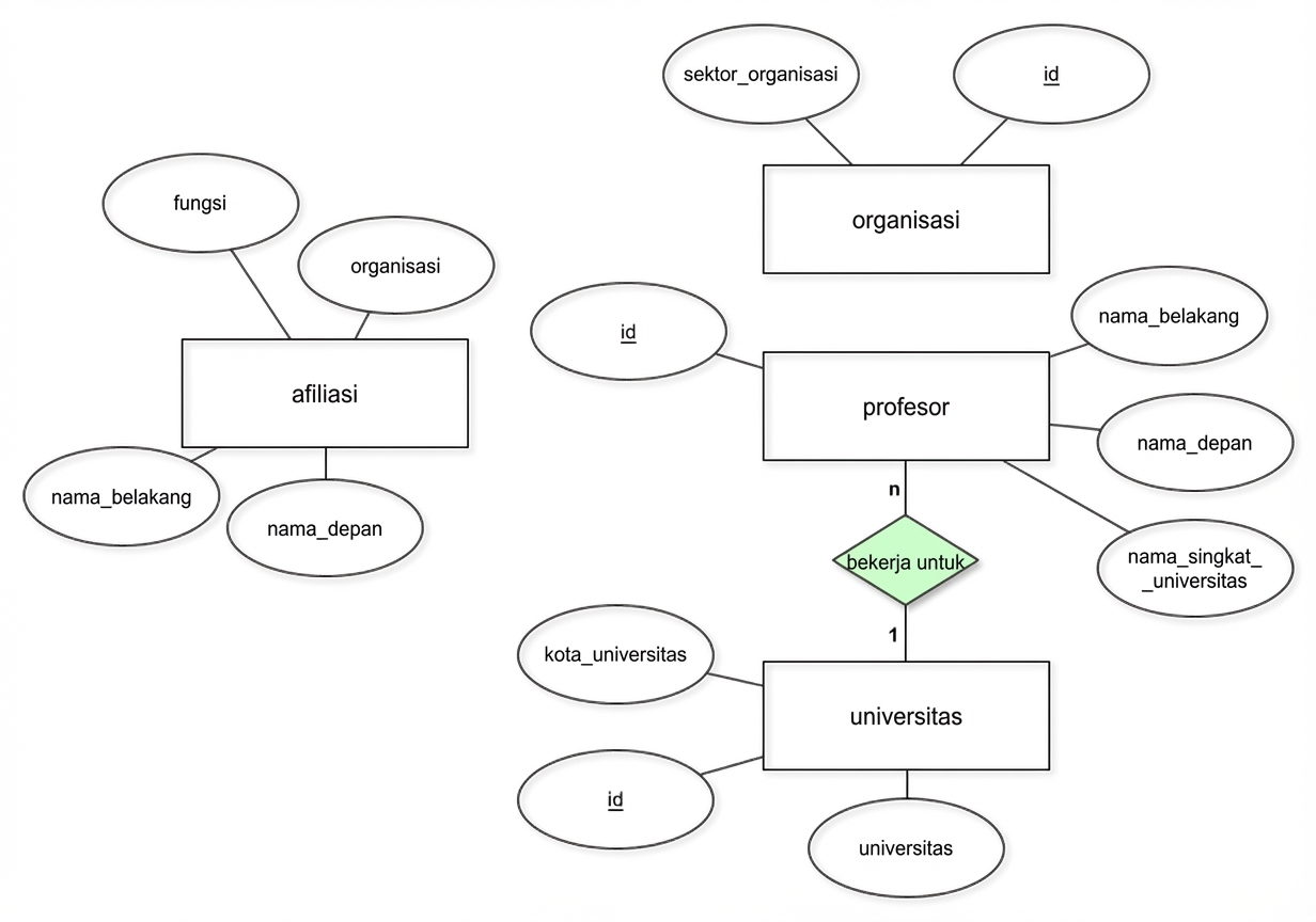
CREATE TABLE affiliations (
professor_id integer REFERENCES professors (id),
organization_id varchar(256) REFERENCES organizations (id),
function varchar(256)
);
Pengantar Basis Data Relasional dalam SQL