Skema star dan snowflake

Pemodelan Data di Power BI

Sara Billen

Curriculum Manager at DataCamp

Skema star

  • Tabel fakta
  • Dikelilingi tabel dimensi

Diagram skema star dengan satu fakta dikelilingi lima dimensi

Pemodelan Data di Power BI

Skema snowflake

  • Memungkinkan relasi antar dimensi
  • Tabel fakta tetap sama

Diagram skema snowflake dengan satu fakta dikelilingi lima dimensi, dua di antaranya terhubung ke dimensi lain

Pemodelan Data di Power BI

Melihat lebih dekat

Skema star

Contoh tabel hierarki produk dalam skema star

Skema snowflake

Contoh tabel hierarki produk dalam skema snowflake

Pemodelan Data di Power BI
Skema star

Diagram skema star

  • Pendekatan yang disarankan
  • Mudah dipahami pengguna bisnis
  • Sebagian besar alat BI mengoptimalkannya
Skema snowflake

Diagram skema snowflake

  • Dipakai di beberapa gudang data
  • Duplikasi lebih sedikit
  • Pembaruan rekaman lebih efisien
Pemodelan Data di Power BI

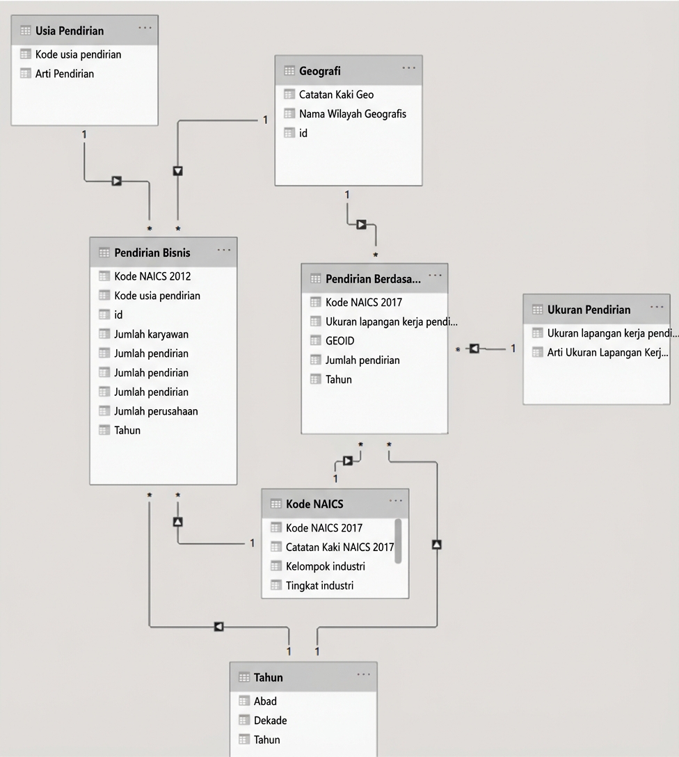
Star dan snowflake di Power BI

Contoh model data di Power BI

  • Keduanya bisa digunakan!
  • Namun Power BI lebih suka skema star
    • Lebih mudah dipahami
    • Kinerja bukan isu utama
Pemodelan Data di Power BI

Performance Analyzer

Tangkapan layar Performance Analyzer di Power BI

  • Analisis kinerja bawaan
  • Tiap visual punya tiga komponen
    • Berapa lama kueri DAX?
    • Berapa lama render visual?
    • Berapa lama yang lain?
Pemodelan Data di Power BI

Saran penyetelan kinerja

Lambat di kueri DAX

  • Optimalkan operasi DAX
  • Tingkatkan performa pemuatan data

Lambat di tampilan visual

  • Gunakan visual yang lebih sederhana
  • Tampilkan lebih sedikit informasi di layar

Lambat di lainnya

  • Kurangi jumlah visual di halaman
Pemodelan Data di Power BI

Ayo berlatih!

Pemodelan Data di Power BI

Preparing Video For Download...