Pengantar Regresi dengan statsmodels di Python
Maarten Van den Broeck
Content Developer at DataCamp
| father_height_cm | son_height_cm |
|---|---|
| 165.2 | 151.8 |
| 160.7 | 160.6 |
| 165.0 | 160.9 |
| 167.0 | 159.5 |
| 155.3 | 163.3 |
| ... | ... |
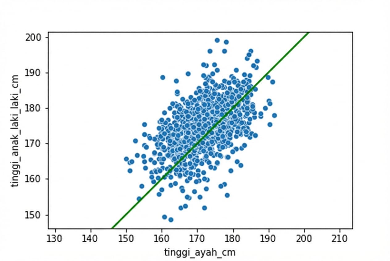
fig = plt.figure()
sns.scatterplot(x="father_height_cm",
y="son_height_cm",
data=father_son)
plt.axline(xy1=(150, 150),
slope=1,
linewidth=2,
color="green")
plt.axis("equal")
plt.show()

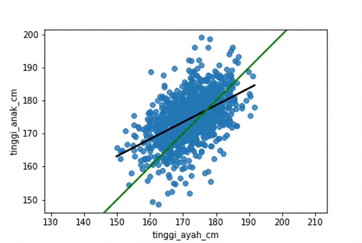
fig = plt.figure()
sns.regplot(x="father_height_cm",
y="son_height_cm",
data=father_son,
ci = None,
line_kws={"color": "black"})
plt.axline(xy1 = (150, 150),
slope=1,
linewidth=2,
color="green")
plt.axis("equal")
plt.show()

mdl_son_vs_father = ols("son_height_cm ~ father_height_cm",
data = father_son).fit()
print(mdl_son_vs_father.params)
Intercept 86.071975
father_height_cm 0.514093
dtype: float64
really_tall_father = pd.DataFrame(
{"father_height_cm": [190]})
mdl_son_vs_father.predict(
really_tall_father)
183.7
really_short_father = pd.DataFrame(
{"father_height_cm": [150]})
mdl_son_vs_father.predict(
really_short_father)
163.2
Pengantar Regresi dengan statsmodels di Python