Pengantar Regresi dengan statsmodels di Python
Maarten Van den Broeck
Content Developer at DataCamp
bream = fish[fish["species"] == "Bream"]
print(bream.head())
species mass_g length_cm
0 Bream 242.0 23.2
1 Bream 290.0 24.0
2 Bream 340.0 23.9
3 Bream 363.0 26.3
4 Bream 430.0 26.5

sns.regplot(x="length_cm",
y="mass_g",
data=bream,
ci=None)
plt.show()

mdl_mass_vs_length = ols("mass_g ~ length_cm", data=bream).fit()print(mdl_mass_vs_length.params)
Intercept -1035.347565
length_cm 54.549981
dtype: float64
Jika variabel penjelas saya set ke nilai ini,
berapa nilai variabel respons?
explanatory_data = pd.DataFrame({"length_cm": np.arange(20, 41)})
length_cm
0 20
1 21
2 22
3 23
4 24
5 25
...
print(mdl_mass_vs_length.predict(explanatory_data))
0 55.652054
1 110.202035
2 164.752015
3 219.301996
4 273.851977
...
16 928.451749
17 983.001730
18 1037.551710
19 1092.101691
20 1146.651672
Length: 21, dtype: float64
explanatory_data = pd.DataFrame( {"length_cm": np.arange(20, 41)} )prediction_data = explanatory_data.assign( mass_g=mdl_mass_vs_length.predict(explanatory_data) )print(prediction_data)
length_cm mass_g
0 20 55.652054
1 21 110.202035
2 22 164.752015
3 23 219.301996
4 24 273.851977
.. ... ...
16 36 928.451749
17 37 983.001730
18 38 1037.551710
19 39 1092.101691
20 40 1146.651672
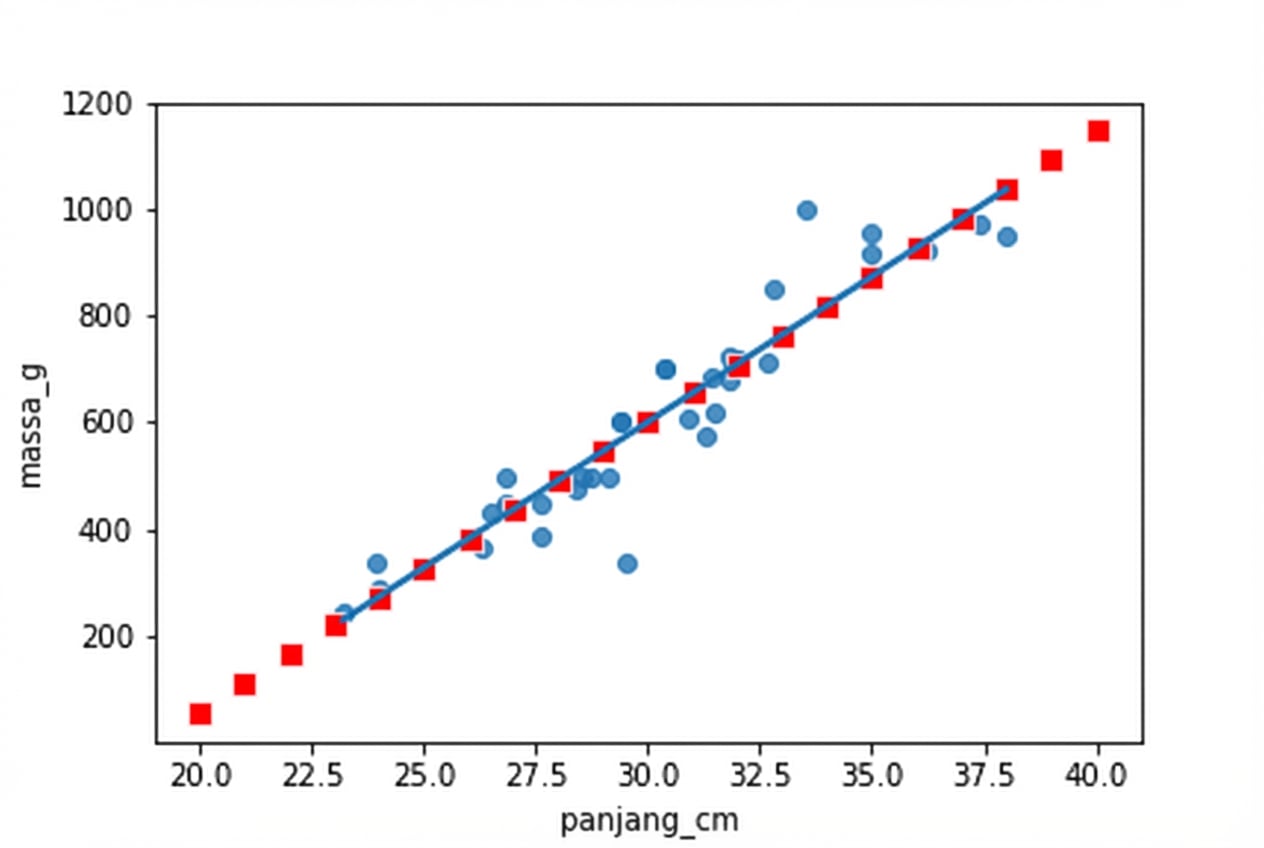
import matplotlib.pyplot as plt
import seaborn as sns
fig = plt.figure()
sns.regplot(x="length_cm",
y="mass_g",
ci=None,
data=bream,)
sns.scatterplot(x="length_cm",
y="mass_g",
data=prediction_data,
color="red",
marker="s")
plt.show()

Ekstrapolasi berarti membuat prediksi di luar rentang data yang diamati.
little_bream = pd.DataFrame({"length_cm": [10]})
pred_little_bream = little_bream.assign(
mass_g=mdl_mass_vs_length.predict(little_bream))
print(pred_little_bream)
length_cm mass_g
0 10 -489.847756

Pengantar Regresi dengan statsmodels di Python