Pengantar Regresi dengan statsmodels di Python
Maarten Van den Broeck
Content Developer at DataCamp
sns.regplot(x="time_since_last_purchase",
y="has_churned",
data=churn,
ci=None,
logistic=True)
plt.show()

mdl_recency = logit("has_churned ~ time_since_last_purchase", data = churn).fit()explanatory_data = pd.DataFrame( {"time_since_last_purchase": np.arange(-1, 6.25, 0.25)})prediction_data = explanatory_data.assign( has_churned = mdl_recency.predict(explanatory_data))
sns.regplot(x="time_since_last_purchase",
y="has_churned",
data=churn,
ci=None,
logistic=True)
sns.scatterplot(x="time_since_last_purchase",
y="has_churned",
data=prediction_data,
color="red")
plt.show()

prediction_data = explanatory_data.assign( has_churned = mdl_recency.predict(explanatory_data))prediction_data["most_likely_outcome"] = np.round(prediction_data["has_churned"])
sns.regplot(x="time_since_last_purchase",
y="has_churned",
data=churn,
ci=None,
logistic=True)
sns.scatterplot(x="time_since_last_purchase",
y="most_likely_outcome",
data=prediction_data,
color="red")
plt.show()

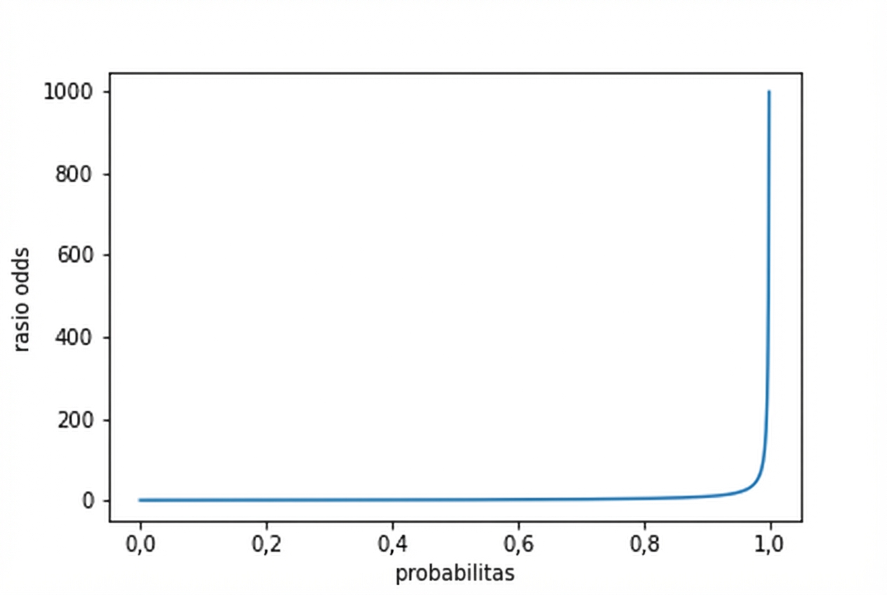
Odds adalah probabilitas suatu kejadian dibagi probabilitas tidak terjadinya.
$$ \text{odds} = \frac{\text{probability}}{(1 - \text{probability)}} $$
$$ \text{odds} = \frac{0.25}{(1 - 0.25)} = \frac{1}{3} $$

prediction_data["odds"] = prediction_data["has_churned"] /
(1 - prediction_data["has_churned"])
sns.lineplot(x="time_since_last_purchase", y="odds", data=prediction_data)plt.axhline(y=1, linestyle="dotted")plt.show()

sns.lineplot(x="time_since_last_purchase",
y="odds",
data=prediction_data)
plt.axhline(y=1,
linestyle="dotted")
plt.yscale("log")
plt.show()

prediction_data["log_odds"] = np.log(prediction_data["odds"])
| time_since_last_prchs | has_churned | most_likely_rspns | odds | log_odds |
|---|---|---|---|---|
| 0 | 0.491 | 0 | 0.966 | -0.035 |
| 2 | 0.623 | 1 | 1.654 | 0.503 |
| 4 | 0.739 | 1 | 2.834 | 1.042 |
| 6 | 0.829 | 1 | 4.856 | 1.580 |
| ... | ... | ... | ... | ... |
| Skala | Apakah nilai mudah ditafsirkan? | Apakah perubahan mudah ditafsirkan? | Apakah presisi? |
|---|---|---|---|
| Probabilitas | ✔ | ✘ | ✔ |
| Hasil paling mungkin | ✔✔ | ✔ | ✘ |
| Odds | ✔ | ✘ | ✔ |
| Log-odds | ✘ | ✔ | ✔ |
Pengantar Regresi dengan statsmodels di Python