Membuat peran, pengguna, dan gudang baru

Pengantar Snowflake

Danny Hong

Senior Data Engineer

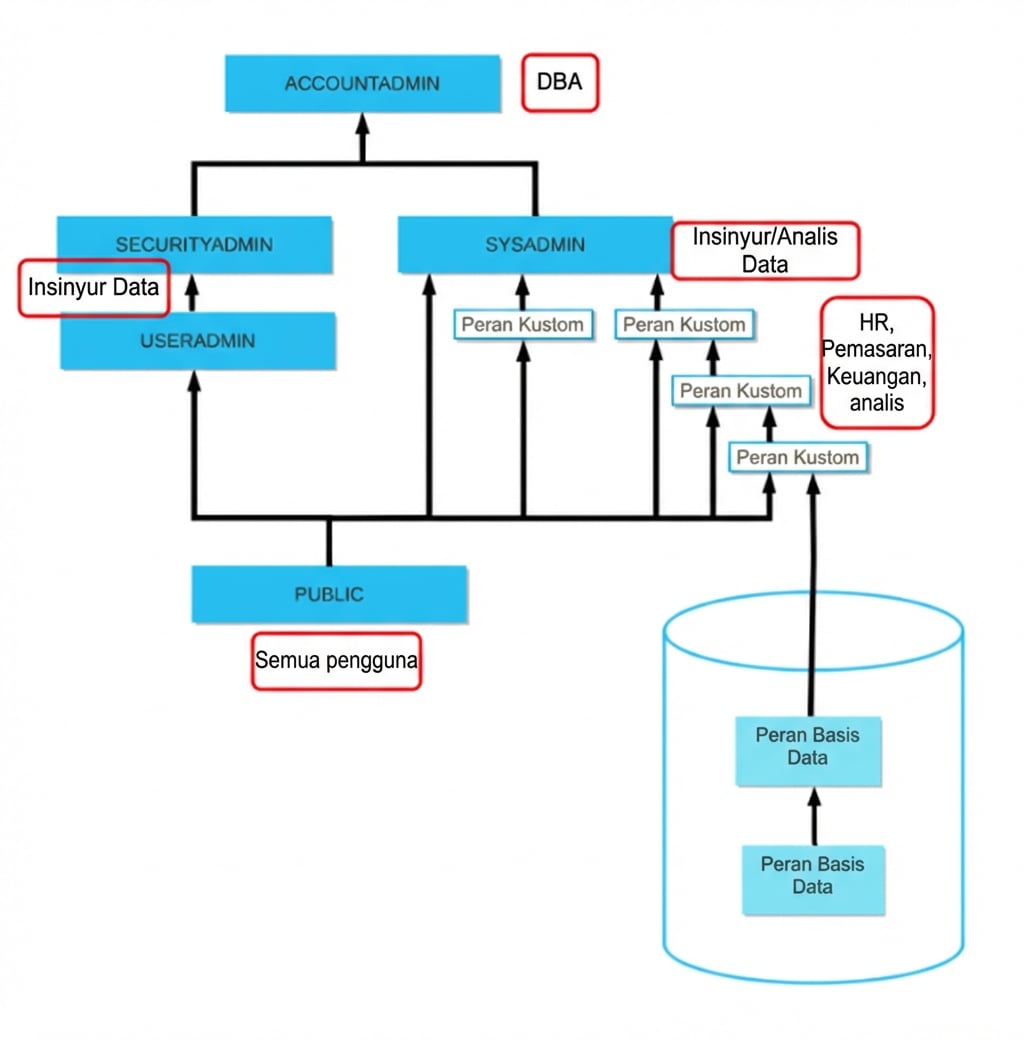
Penjelasan Peran Snowflake

  • ACCOUNTADMIN mengelola tugas tingkat akun seperti penagihan
  • SECURITYADMIN mengelola semua objek di akun
  • USERADMIN mengelola akses ke peran dan pengguna yang dimilikinya
  • SYSADMIN mengelola objek apa pun yang dimilikinya
  • PUBLIC dapat mengakses dan mengelola objek yang diberikan ke perannya
1 https://docs.snowflake.com/en/user-guide/security-access-control-overview#role-hierarchy-and-privilege-inheritance
Pengantar Snowflake

Membuat peran baru

Pengantar Snowflake

Membuat pengguna baru

GIF membuat pengguna baru

Pengantar Snowflake

Mengapa membuat gudang virtual baru?

Kapan perlu dilakukan?

  • Akses gudang berbasis peran
    • Contoh: Engineer dan Analis
  • Eksekusi kueri lambat
    • Contoh: Kueri analisis >10 menit

Gambar ukuran gudang dan kredit/jam

1 https://docs.snowflake.com/en/user-guide/warehouses-overview#warehouse-size
Pengantar Snowflake

Membuat gudang virtual baru

GIF tentang membuat gudang baru

Pengantar Snowflake

Ayo berlatih!

Pengantar Snowflake

Preparing Video For Download...