Introduzione al Data Modeling in Snowflake
Nuno Rocha
Director of Engineering


CREATE OR REPLACE TABLE products (
id NUMBER(10,0) PRIMARY KEY,
name VARCHAR(255)
);
CREATE OR REPLACE TABLE products (
product_id NUMBER(10,0) PRIMARY KEY,
product_name VARCHAR(255)
);
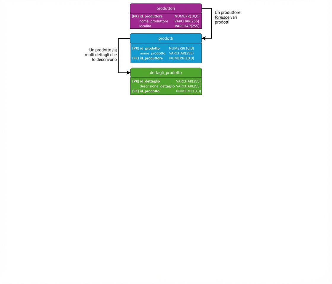
CREATE OR REPLACE TABLE products (
product_id NUMBER(10,0) PRIMARY KEY,
product_name VARCHAR(255),
manufacturer_id NUMBER(10,0),
FOREIGN KEY (manufacturer_id) REFERENCES manufacturers(manufacturer_id)
);


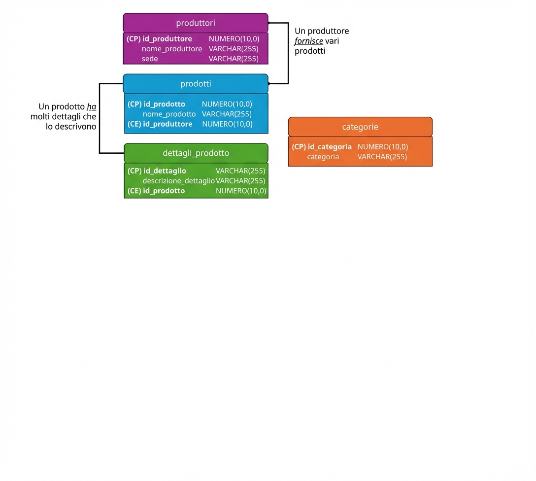
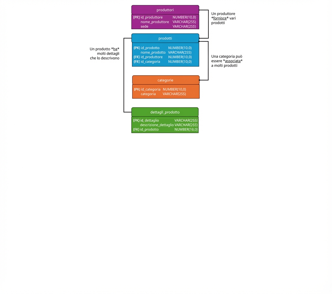
CREATE OR REPLACE TABLE categories (
category_id NUMBER(10,0) PRIMARY KEY,
category VARCHAR(255)
);

ALTER TABLE products
ADD COLUMN category_id NUMBER(10,0);
ALTER TABLE products
ADD FOREIGN KEY (category_id) REFERENCES categories(category_id);

ALTER TABLE: Comando SQL per modificare la struttura di un'entità esistenteADD: Comando SQL, con ALTER TABLE, per aggiungere nuovi elementi all'entitàALTER TABLE table_name
ADD COLUMN column_name column_datatype;
ALTER TABLE table_name
ADD PRIMARY KEY (column_name);
ALTER TABLE table_name
ADD FOREIGN KEY (column_name) REFERENCES foreign_table(PK_from_foreign_table);
Introduzione al Data Modeling in Snowflake